Знаменитый снегоход с двумя гусеницами и лыжами - незаменимый помощник дома и для занятий любимым хобби. «Буран» высоко ценится охотниками, рыбаками и людьми, которые живут и работают в регионах с суровым климатом. Устройство подходит для поездок по лесу, а также в бытовых целях, его часто используют на различных мероприятиях, подготовке горнолыжных спусков.
Конструкция устройства не претерпевала существенных изменений за более чем 40 лет, но производитель адаптировал его к современным требованиям. Достоинства очевидны: машина неприхотлива, долго служит своему хозяину.
Особенности рамной конструкции снегохода «Буран»: небольшая рама и особая конструкция: «1 лыжа с 2 гусеницами» превращает устройство в «снегоход», не требующий особых навыков вождения по глубокому снегу, машина легко маневрирует в лесу.
У автомобиля изменен внешний вид капота и схема установки: крышка откидывается вниз, обеспечивая мгновенный доступ к любому узлу под капотом. Для дополнительного удобства снегоход оборудован современным сиденьем со съемной спинкой для пассажиров. Вытяжка изготовлена из литого пластика: обеспечивает устойчивость к воздействиям окружающей среды - сильные удары, не ломается в холодную погоду.
Особенности устройства:
Каждая деталь спроектирована и изготовлена с учетом конечной цели безопасного использования нашими клиентами.
Соблюдайте меры безопасности. При покупке нового снегохода мы рекомендуем вам проконсультироваться с вашим дилером для получения совета по вождению и обслуживанию. Качество этого устройства обеспечивается регулярным обслуживанием и ремонтом специалистами сервисной службы.
Какой твой любимый бренд снегоходов? Arctic Cat 4,51% Taiga 18,59% Yamaha 19,83% Buran 25,48% Polaris 3,68% Ski-Doo 12,59% Lynx 6,65% Tiksy 1,78% Stels 4,33% Irbis 2, 55% Голосовало: 1684
У желающих купить эту машину часто возникают вопросы о конструкции российского снегохода Буран. В нем используются следующие компоненты:
Перед началом работ рекомендуется ознакомиться с руководством по эксплуатации, подробно изучить устройство ходовой части снегохода Буран и принцип работы агрегатов и каждой системы машины.
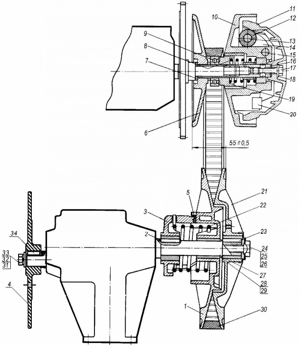
На устройстве снегохода смонтирован силовой агрегат двухцилиндрового двухтактного карбюратора с принудительным воздушным охлаждением. Устройство имеет коленчато-кривошипную камеру продувки. Ознакомьтесь с составными частями чертежа (рис. 1).
Таблица деталей двигателя
| Компоненты двигателя | Описание |
| Вал двигателя | На силовом агрегате установлен вал двигателя с 3 подшипниками. Ротор Magdino установлен на дальней правой стороне коленчатого вала, центробежный регулятор вариатора - слева. |
| Биелла | В каждое отверстие головок (верхнее и нижнее) шатуна установлено по 12 игольчатых подшипников разных размеров: 16 и 9. Радиальный зазор варьируется от 0,012 до 0,024 мм. Зазор может быть предоставлен путем заказа по размеру на основе размерных групп роликов подшипника, а также шейки поршня и шатуна, которые соответствуют отверстиям в шатуне. На стебле под всеми головками сделаны отметки отверстий. |
| Поршневой сегмент | Поршни имеют 2 кольца 17. Замок имеет воздушный зазор. После установки колец в цилиндр (ЦЛ) двигателя зазор должен быть в пределах 0,25 мм (не менее). Чтобы получить указанные пробелы, вы можете заархивировать концы блока. Зазор между торцами кольца и канавками при сжатии должен быть до 0,115 мм. |
| Поршень | Двигатель имеет поршни: левый 19 и правый 22. Элемент установлен в ЦЗ с зазором между юбкой поршня и ЦЗ 0,16 мм. При перегреве двигателя поршень застревает в цилиндре. Есть 3 группы поршней: M, C, B (самые маленькие, средние и самые большие). Обозначение размерной группы проштамповано на внутреннем поясе юбки поршня. |
| Поршневой палец | В процессе сборки поршневые пальцы сортируются по внешнему диаметру на 2 группы. Группа обозначается светлым или темным цветом на кончике пальца. В процессе сборки палец с поршнем выбирается из 1-й группы. |
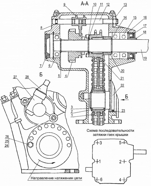
| Заголовок | Две головки ЦЛ размером 20 и 23 изготовлены из сплава Al. Во избежание изменения конструкции головки и цилиндра гайки шпилек необходимо затягивать крест-накрест в 2 этапа: сначала предварительно, а затем, наконец, с затяжкой на 2,5 кгс / м. Сначала необходимо затянуть гайки коллектора. Их необходимо подтянуть к неотапливаемому силовому агрегату. |
| Цилиндр | 13 и 21 CL не взаимозаменяемы. Для обеспечения селективной сборки сопряжения гильза-поршень цилиндры выпускаются 3-х размерных групп. Размерные группы обозначены буквами: M, C, B и явно нанесены на ремень нижнего фланца цилиндра. При смене CL должна быть установлена новая соответствующая группа. КЛ установлен на блок-картере, ГБЦ - на верхнем. Между головкой и цилиндром имеется прокладка 18. Также имеется прокладка 11, расположенная по центру между фланцем и опорной поверхностью. |
| Картер | Эта часть состоит из 2-х половинок. Они соединены шпилями, вкрученными в его верхнюю часть; крепежные гайки затягиваются с моментом 3 кгс / м. Для герметизации под головки болтов 73, ввинчиваемых в эти изделия, монтируются медные прокладки. |
| Охлаждение двигателя | При работающем двигателе температура должна быть до 200 ° C. Для поддержания температуры двигателя в нормальных пределах требуется система воздушного охлаждения, которая включает осевой вентилятор и дополнительные устройства защиты воздушного потока. Основание вентилятора представляет собой рабочее колесо 24, приводимое в движение клиновым ремнем 30 от ведущего шкива 36, установленного на роторе маховика. На конце вала рабочего колеса установлен ведомый шкив, в состав которого входят два полушкива 29. Крепежная гайка затягивается с моментом 5 кгс · м. На входе в вентилятор имеется вентиляционное отверстие 31. |
На рисунке части устройства силового агрегата, которые были описаны выше, обозначены цифрами.

Мотор
При включении силового агрегата иногда возникает необходимость проверить качество натяжения ремня вентилятора. Если он слабый, может быть проявление эффекта проскальзывания ремня на высоких скоростях, его расслоения от нагрева. Если натяжение будет слишком сильным, подшипники крыльчатки сломаются. Попадание смазки на ремень может привести к его разрушению. Не допускайте этого и вовремя замените деталь.
Двигатель Буран комплектуется механическим устройством, за исключением Буран 4Т, 4ТД, на других моделях установлен электростартер. Инструкция установлена на кожухе вентилятора с 4 вентиляторами. В корпусной части установлен шкив стартера с храповыми элементами. Пружина восстановления состоит из спирали, концы ее загнуты. Внешний конец пружины прикреплен к выемке литого шкива, внутренний конец - к выступу.
При выходе из строя ручного стартера существует вероятность аварийного запуска двигателя. Делайте это в соответствии с инструкциями в руководстве по эксплуатации, подраздел 3.3.
Назначение других узлов для работы и управления двигателем:
Мотор крепится к основанию 4 болтами. Для регулировки расстояния между шкивами вариатора устанавливаются кольца.

Подвеска силового агрегата Буран
Двигатель с подмоторной базой закреплен на раме «Бурана» в 4 точках. Эластичная подвеска снижает передачу вибраций от работающего двигателя на раму и снижает удары, возникающие во время движения.
Трансмиссия ходового устройства снегохода «Буран» состоит из двух элементов: вариатора клиноременного типа и цепной реверсивной коробки. Вариатор (рис. 2) представляет собой клиноременную передачу с автоматическим изменением функциональных свойств шкивов (главного и ведомого) через центробежный регулятор при изменении оборотов двигателя и кулачковой муфты при изменении сопротивления движению ' аппарат.
Основные части вариатора: рабочее фрикционное колесо с ободом (шкивом) с центробежным регулятором, установленным на оси двигателя, и воздуховод с кулачковой муфтой на главном валу реверсивной коробки, а также пояс.
В состав фрикционного колеса с приводом от обода входят:
Последняя часть ведомого шкива удерживается на оси за счет вращения ключом 2. Во время работы вариатора гильзы 5 PF перемещаются вдоль верхней части винта PD. Пружина находится между двумя частями: полумуфтой и PD, и она предварительно нагружена и поворачивается на 120 градусов. Разъемное кольцо (РК) 28, которое устанавливается на оси стопорным кольцом 29, является ограничивающей деталью, то есть останавливает движение ПД по направлению к ЛП и одновременно является упором для неподвижной защелки кольцо (PK) 29, установленное на валу, и упор для LP, установленный на валу с помощью шпонки 23, шайбы (W) 26, фиксатора 25, болта 24. Между деталями 28 и 21 расположены регулировочные кольца 27 чтобы получить желаемый размер ведомого шкива. Есть 3 резьбовых отверстия для разборки LP.

Вождение с переменной скоростью

Обратный ящик
Реверсная коробка (CR) снегохода предназначена для передачи крутящего момента от головного вала на ведущие оси главной гусеницы, перемещения назад и отсоединения двигателя от рамы.
Коробка (рис. 3а) включает в себя валы: основной, для запуска обратного хода, механизм коробки передач и цепной привод, в который входят передние и обратные звездочки, а также ведомый, механизм натяжения цепи и цепная передача (всего 98 звеньев).
КР управляется вручную, то есть приводом, который состоит из рукоятки переключения передач и тяги, соединяющей рукоятку вместе с рычагом механизма.
Состоит из гусеницы и лыжи. Разберем их структуру подробнее:

Нарисуйте ось мотора
Ведущий мост (рис. 4) расположен перед станиной машины и включает стальной полый вал 5 с прикрепленными ступицами 4, 2 и шестерни, соединенные вместе 3. Каждая из них может быть закреплена на ступицах болтами и кубиками. На концах вала находятся подшипники 10 и кольца 9. Между опорой вала и буртиком находится стопорное кольцо 13.

Направляющий вал
Приводной вал (рис.5) содержит полный вал 23 с закрепленными на нем ступицами 22, 17, которые размещены между частями шестерен 19, подшипниками и буртиками: стопорное кольцо 12 и шайба 11 расположены между буртиком и площадку.
Смазка осевых подшипников осуществляется при сборке узлов и при обслуживании через отверстие в щеке балансира, закрытое пробкой 13. Приводной вал установлен в важной части рамы на балансирах 24.
Прочие компоненты тележки:
Рулевая колонка устанавливается с помощью втулок, выполняющих действие подшипников скольжения, на кронштейны стойки и коробки со специальными крышками 13. Рулевое колесо крепится с помощью крышки и болтов к корпусу колонки.
это основа для установки каждого механизма и агрегата. Основные компоненты корпуса:
Рама несущая, жесткая, сварная. Элементы каркаса изготовлены из листовой стали. Жесткость конструкции обеспечивает каркас, состоящий из уголков и трубок. Рама сделана из трубы, а капот из стекловолокна закрывает моторный и трансмиссионный отсек. Со стороны сиденья двигатель прикрыт крышкой и приборной панелью. В нем есть инструменты и элемент управления аппаратом. Откидное сиденье, рассчитанное на 2 человек, устанавливается на каркас на шарнирных петлях.
В задней половине рамы находится грузовой отсек. По желанию потребителя снегоходы «Буран» также комплектуются комплектом для крепления лыж.
Расположение органов управления показано на рис.6.

Органы управления
Рычаг тормоза расположен на левом руле. При нажатии на рычаг активируется тормозной механизм, и после отпускания рычаг автоматически возвращается в исходное состояние. Замедление снегохода будет зависеть от качества снежного покрова.
Быстрое и частое торможение движущегося на высокой скорости транспортного средства может вызвать перегрев тормозного механизма, что приводит к значительному снижению эффективности торможения.
Выключатель ручного стоп-сигнала. При срабатывании тормозного рычага шток замыкает контакты и загорается индикатор стоп-сигнала, который установлен в заднем фонаре. После отпускания рычага шток переключателя полностью размыкает контакты, при этом лампа гаснет.
Прочие органы управления и механизмы:
При включении передачи заднего хода тормоз должен быть заблокирован.
В снегоходе используется система комбинированного электронного оборудования (EO) на 12 В; один провод для заднего фонаря, для другого ЭО - два провода.
Бесконтактная электронная система зажигания создается несколькими производителями:
Система зажигания должна устанавливаться на автомобили только в комплекте; при использовании отдельного элемента системы зажигания (кроме устройства маховика) возможно повреждение двигателя.
Прочие элементы электрооборудования:
На некоторых версиях Бурана установлена система с электрическим блоком, которая при получении информации от датчиков, расположенных на двигателе, управляет форсунками и катушками системы зажигания.
Во время работы могут возникнуть неисправности из-за износа, перекоса и правил обслуживания. При их быстром устранении будут исключены дальнейшие опасные последствия для устройства устройства и будет обеспечена нормальная работа.
Если на снегоходе работает стартер, но вал двигателя не вращается, то причины неисправности могут быть следующие: зазубрины на зубьях шестерни, отсутствие зацепления, пробуксовка муфты свободного хода. Удалите зазубрины, заполнив поврежденные зубы или заменив изношенные детали. Если сцепление проскальзывает, его необходимо отремонтировать в мастерской.
Вы можете задать автору свой вопрос:
Замена масла в редукторе снегохода ямаха вентура
Замена моторного масла в четырехтактном двигател...Замена моторного масла в четырехтактном двигателе снегохода Ямаха 973 см, 120 л.с. Обязательно замените моторное масло после первых 800 км (500 миль)
ТОП-9 снегоходов модельного ряда Ямаха (Yamaha) и их характеристики: распишем по пунктамСнегоход «Yamaha» вместе с некоторыми другими считается лучшим снегоходом для охоты, который прекрасно выполняет свою задачу. По глубокому снегу очень трудно...
Ямаха вентура мульти пурпос: отзывыЧто рассказывают владельцы Yamaha Venture Multi Purpose о своих снегоходах после года использования?
Ямаха вентура мульти пурпос замена масла двигателе показания схемыЯмаха вентура мульти пурпос замена масла двигателе показания схемы Техобслуживание снегохода Yamaha Многие владельцы снегоходов Yamaha (Venture, Warrior,
Технические характеристики снегоходов Yamaha VentureХарактеристики и особенности эксплуатации снегоходов Yamaha Venture.
Ямаха Мульти Пурпос: отзывы о японском горном снегоходеСнегоход Yamaha Venture Multi Purpose - цена, технические характеристики, описание, продажа, отзывы, купить снегоход Ямаха Венчур Мульти Пурпоз в магазине Активная Техника. Yamaha Venture: наскольк...