ο»Ώο»ΏΠΠ½ΡΠ΅ΡΠ΅ΡΠ½Π° ΠΈΡΡΠΎΡΠΈΡ ΡΠ°ΠΌΠΎΠΉ ΠΌΠ΅ΡΠ΅Π»ΠΈ. ΠΠ΅ΡΠΌΠΎΡΡΡ Π½Π° ΡΠΎ, ΡΡΠΎ ΠΏΠ΅ΡΠ²Π°Ρ Π²Π΅ΡΡΠΈΡ ΠΌΠ΅ΡΠ΅Π»ΠΈ Π±ΡΠ»Π° ΡΠ°Π·ΡΠ°Π±ΠΎΡΠ°Π½Π° Π² Π‘Π‘Π‘Π , Π° ΡΠ½Π΅Π³ΠΎΡ ΠΎΠ΄ Π½Π°ΡΠ°Π» Π²ΡΠΏΡΡΠΊΠ°ΡΡΡΡ Π² 1971 Π³ΠΎΠ΄Ρ, ΡΡΠ° ΡΠ΅Ρ Π½ΠΈΠΊΠ° Π΄ΠΎ ΡΠΈΡ ΠΏΠΎΡ ΠΏΠΎΠ»ΡΠ·ΡΠ΅ΡΡΡ Π±ΠΎΠ»ΡΡΠΈΠΌ ΡΠΏΡΠΎΡΠΎΠΌ, ΠΏΡΠΈΡΠ΅ΠΌ Π½Π΅ ΡΠΎΠ»ΡΠΊΠΎ Ρ ΡΠ΅Π²Π΅ΡΡΠ½.
ΠΠ·Π½Π°ΡΠ°Π»ΡΠ½ΠΎ ΡΡΠΎ Π³ΡΠ°ΠΆΠ΄Π°Π½ΡΠΊΠ°Ρ ΠΌΠΎΠ΄Π΅Π»Ρ. Π’Π°ΠΊ Π΅Π³ΠΎ ΡΡΠΏΠ΅ΡΠ½ΠΎ ΠΏΡΠΎΠΈΠ·Π²ΠΎΠ΄ΡΡ ΠΈ ΠΏΡΠΎΠ΄Π°ΡΡ ΠΏΠΎ ΡΠ΅ΠΉ Π΄Π΅Π½Ρ. Π ΡΠΎΠΌΡ ΠΆΠ΅, Π½Π΅ΡΠΌΠΎΡΡΡ Π½Π° Π΄ΠΎΡΠ°Π±ΠΎΡΠΊΠΈ Ρ ΠΈΠΌΠΏΠΎΡΡΠ½ΡΠΌΠΈ Π·Π°ΠΏΡΠ°ΡΡΡΠΌΠΈ, ΠΊΠΎΠ½ΡΡΡΡΠΊΡΠΈΠ²Π½ΠΎ ΠΌΠ΅ΡΠ΅Π»Ρ ΠΏΡΠ°ΠΊΡΠΈΡΠ΅ΡΠΊΠΈ Π½Π΅ ΠΈΠ·ΠΌΠ΅Π½ΠΈΠ»Π°ΡΡ.
Π‘ΠΎΠ΄Π΅ΡΠΆΠ°Π½ΠΈΠ΅
ΠΠ»ΠΎΠΊ: 1/11 ΠΠΎΠ»ΠΈΡΠ΅ΡΡΠ²ΠΎ ΡΠΈΠΌΠ²ΠΎΠ»ΠΎΠ²: 565
Buran A / AE ΠΈΠΌΠ΅Π΅Ρ Π΄ΠΎΠ»Π³ΡΡ ΠΈΡΡΠΎΡΠΈΡ, Π² ΡΠ΅ΡΠ΅Π½ΠΈΠ΅ ΠΊΠΎΡΠΎΡΠΎΠΉ ΠΎΡΠ½ΠΎΠ²Π½ΡΠ΅ ΠΏΠ°ΡΠ°ΠΌΠ΅ΡΡΡ ΠΎΡΡΠ°Π²Π°Π»ΠΈΡΡ Π½Π΅ΠΈΠ·ΠΌΠ΅Π½Π½ΡΠΌΠΈ. ΠΠΎ Π΄ΠΈΠ·Π°ΠΉΠ½ Π½Π΅ ΡΠ°Π· ΠΏΡΠ΅ΡΠ΅ΡΠΏΠ΅Π²Π°Π» ΠΈΠ·ΠΌΠ΅Π½Π΅Π½ΠΈΡ, ΠΈΡΠ° ΡΠΎΠ²ΡΠ΅ΠΌΠ΅Π½Π½ΡΠ΅ ΡΠ΅Π½Π΄Π΅Π½ΡΠΈΠΈ. ΠΠ°ΡΡ Π»Π΅Ρ Π½Π°Π·Π°Π΄ ΠΏΡΠΎΠΈΠ·Π²ΠΎΠ΄ΠΈΡΠ΅Π»Ρ Π²Π½Π΅Ρ ΠΈΠ·ΠΌΠ΅Π½Π΅Π½ΠΈΡ Π²ΠΎ Π²Π½Π΅ΡΠ½ΠΈΠΉ Π²ΠΈΠ΄ ΠΊΠ°ΠΏΠΎΡΠ° ΠΈ ΡΡ Π΅ΠΌΡ Π΅Π³ΠΎ ΠΊΡΠ΅ΠΏΠ»Π΅Π½ΠΈΡ. Π’Π΅ΠΏΠ΅ΡΡ ΠΏΡΠΈ Π½Π°ΠΊΠ»ΠΎΠ½Π΅ ΠΎΠ±Π΅ΡΠΏΠ΅ΡΠΈΠ²Π°Π΅ΡΡΡ ΠΏΠΎΠ»Π½ΡΠΉ Π΄ΠΎΡΡΡΠΏ ΠΊΠΎ Π²ΡΠ΅ΠΌ Π½Π΅ΠΎΠ±Ρ ΠΎΠ΄ΠΈΠΌΡΠΌ ΡΠ·Π»Π°ΠΌ ΠΈ Π°Π³ΡΠ΅Π³Π°ΡΠ°ΠΌ Π΄Π²ΠΈΠ³Π°ΡΠ΅Π»Ρ.
Β

Β
ΠΠΎΠ»ΠΏΠ°ΡΠΎΠΊ ΠΈΠ·Π³ΠΎΡΠΎΠ²Π»Π΅Π½ ΠΈΠ· Π»ΠΈΡΠΎΠ³ΠΎ ΠΏΠ»Π°ΡΡΠΈΠΊΠ°, ΠΎΠ±Π»Π°Π΄Π°ΡΡΠ΅Π³ΠΎ Π²ΡΡΠΎΠΊΠΎΠΉ ΡΡΡΠΎΠΉΡΠΈΠ²ΠΎΡΡΡΡ ΠΊ ΡΠ°Π·Π»ΠΈΡΠ½ΡΠΌ Π²Π½Π΅ΡΠ½ΠΈΠΌ Π²ΠΎΠ·Π΄Π΅ΠΉΡΡΠ²ΠΈΡΠΌ ΠΈ ΡΠ΄Π°ΡΠ°ΠΌ. ΠΠ½ ΠΎΠ±Π»Π°Π΄Π°Π΅Ρ Π΄ΠΎΠ²ΠΎΠ»ΡΠ½ΠΎ Π²ΡΡΠΎΠΊΠΎΠΉ ΠΏΡΠΎΡΠ½ΠΎΡΡΡΡ Π΄Π°ΠΆΠ΅ ΠΏΡΠΈ ΠΎΡΠ΅Π½Ρ Π½ΠΈΠ·ΠΊΠΈΡ ΡΠ΅ΠΌΠΏΠ΅ΡΠ°ΡΡΡΠ°Ρ . Π£ΡΠΎΠ²Π΅Π½Ρ ΠΊΠΎΠΌΡΠΎΡΡΠ° ΠΏΠΎΠ²ΡΡΠ΅Π½ Π·Π° ΡΡΠ΅Ρ ΡΡΡΠ°Π½ΠΎΠ²ΠΊΠΈ Π½Π° Β«ΠΡΡΠ°Π½Π΅Β» Π΄Π²ΡΡ ΡΡΡΡΡΠ½ΠΎΠ³ΠΎ Π²ΡΡΠΎΠΊΠΎΠ³ΠΎ ΡΠΈΠ΄Π΅Π½ΡΡ, ΠΈΠΌΠ΅ΡΡΠ΅Π³ΠΎ ΡΡΠ΅ΠΌΠ½ΡΡ ΡΠΏΠΈΠ½ΠΊΡ Π΄Π»Ρ ΠΏΠ°ΡΡΠ°ΠΆΠΈΡΠ°.
Π‘ΡΡΠ΅ΡΡΠ²ΡΠ΅Ρ Π΄Π²Π΅ Π²Π΅ΡΡΠΈΠΈ ΡΠ½Π΅Π³ΠΎΡ ΠΎΠ΄Π°: ΠΡΡΠ°Π½ Π ΠΈ ΠΡΡΠ°Π½ ΠΠ. ΠΠ½Π΅ΡΠ½Π΅ ΠΎΠ±Π΅ ΠΌΠ°ΡΠΈΠ½Ρ ΠΏΠΎΠ»Π½ΠΎΡΡΡΡ ΠΈΠ΄Π΅Π½ΡΠΈΡΠ½Ρ, Π½ΠΎ Π² ΠΌΠΎΠ΄Π΅Π»ΠΈ Ρ Π±ΡΠΊΠ²ΠΎΠΉ Π Π΅ΡΡΡ ΡΠ»Π΅ΠΊΡΡΠΎΡΡΠ°ΡΡΠ΅Ρ. ΠΡΠΊΠ²Π° Π ΠΎΠ·Π½Π°ΡΠ°Π΅Ρ, ΡΡΠΎ Ρ ΡΠ½Π΅Π³ΠΎΡ ΠΎΠ΄Π° ΠΊΠΎΡΠΎΡΠΊΠ°Ρ ΠΏΠ»Π°ΡΡΠΎΡΠΌΠ°. ΠΠ°ΡΠ°Π»ΠΎΠΆΠ½ΡΠ΅ Π½ΠΎΠΌΠ΅ΡΠ° ΠΌΠΎΠ΄Π΅Π»Π΅ΠΉ - 110000300 ΠΈ 110000300 01 ΡΠΎΠΎΡΠ²Π΅ΡΡΡΠ²Π΅Π½Π½ΠΎ
Β

Β
ΠΠ»ΠΎΠΊ: 2/7 ΠΠΎΠ»ΠΈΡΠ΅ΡΡΠ²ΠΎ ΡΠΈΠΌΠ²ΠΎΠ»ΠΎΠ²: 1007ΠΠ½ΡΠ΅ΡΠ΅ΡΠ½ΠΎ: Π’ΠΠ-3 Π»ΡΡΡΠΈΡ ΡΠ½Π΅Π³ΠΎΡ ΠΎΠ΄ΠΎΠ² BRP ΠΈ ΠΈΡ ΡΠ΅Ρ Π½ΠΈΡΠ΅ΡΠΊΠΈΠ΅ Ρ Π°ΡΠ°ΠΊΡΠ΅ΡΠΈΡΡΠΈΠΊΠΈ - ΠΏΠ΅ΡΠ΅Π΄Π°Π΅ΠΌ Π²ΡΠ΅ Π½ΡΠ°Π½ΡΡ
ΠΠ·Π½Π°ΡΠ°Π»ΡΠ½ΠΎ ΡΡΠΎ Π³ΡΠ°ΠΆΠ΄Π°Π½ΡΠΊΠ°Ρ ΠΌΠΎΠ΄Π΅Π»Ρ. Π’Π°ΠΊ Π΅Π³ΠΎ ΡΡΠΏΠ΅ΡΠ½ΠΎ ΠΏΡΠΎΠΈΠ·Π²ΠΎΠ΄ΡΡ ΠΈ ΠΏΡΠΎΠ΄Π°ΡΡ ΠΏΠΎ ΡΠ΅ΠΉ Π΄Π΅Π½Ρ. Π ΡΠΎΠΌΡ ΠΆΠ΅, Π½Π΅ΡΠΌΠΎΡΡΡ Π½Π° Π΄ΠΎΡΠ°Π±ΠΎΡΠΊΠΈ Ρ ΠΈΠΌΠΏΠΎΡΡΠ½ΡΠΌΠΈ Π·Π°ΠΏΡΠ°ΡΡΡΠΌΠΈ, ΠΊΠΎΠ½ΡΡΡΡΠΊΡΠΈΠ²Π½ΠΎ ΠΌΠ΅ΡΠ΅Π»Ρ ΠΏΡΠ°ΠΊΡΠΈΡΠ΅ΡΠΊΠΈ Π½Π΅ ΠΈΠ·ΠΌΠ΅Π½ΠΈΠ»Π°ΡΡ.
ΠΠ»ΠΎΠΊ: 2/7 ΠΠΎΠ»ΠΈΡΠ΅ΡΡΠ²ΠΎ ΡΠΈΠΌΠ²ΠΎΠ»ΠΎΠ²: 207| ΠΠ£Π ΠΠ Π | Β Π‘ΡΠ°Π²Π½Π΅Π½ΠΈΠ΅ |
|---|---|
| ΠΠΠ’ΠΠ | |
| Π¨Π°Π±Π»ΠΎΠ½ | Π ΠΠ-640 |
| ΠΠ±ΡΠ΅ΠΌ, ΡΠΌ3 / ΡΠΈΠ»ΠΈΠ½Π΄ΡΠΎΠ² | 635/2 |
| ΠΠΎΡΠ½ΠΎΡΡΡ, Π».Ρ. | 34 |
| ΠΠΈΠ΄ | 2 ΡΠ°Π·Π° |
| ΠΠΈΠ°ΠΌΠ΅ΡΡ ΡΠΈΠ»ΠΈΠ½Π΄ΡΠ° Γ Ρ ΠΎΠ΄ ΠΏΠΎΡΡΠ½Ρ, ΠΌΠΌ | 76x70 |
| Π’ΠΎΠΏΠ»ΠΈΠ²Π½Π°Ρ ΡΠΈΡΡΠ΅ΠΌΠ° | ΠΠ°ΡΠ±ΡΡΠ°ΡΠΎΡ |
| ΠΠ°ΡΠ±ΡΡΠ°ΡΠΎΡ / ΡΠΈΠΏ | ΠΠΈΠΊΡΠ½ΠΈ / ΠΏΠΎΠΏΠ»Π°Π²ΠΎΠΊ |
| ΠΡ Π»Π°ΠΆΠ΄Π΅Π½ΠΈΠ΅ | ΠΠΎΠ·Π΄ΡΡ |
| Π‘ΠΈΡΡΠ΅ΠΌΠ° Π²ΡΡΡΠΆΠΊΠΈ | ΠΠ»ΡΡΠΈΡΠ΅Π»Ρ ΠΏΠΎΠ»ΠΎΡΡΠΈ |
| Π‘ΠΈΡΡΠ΅ΠΌΠ° Π²ΡΠ°ΡΡΠ²Π°Π½ΠΈΡ | ΠΠ»ΡΡΠΈΡΠ΅Π»Ρ Π²ΡΠ°ΡΡΠ²Π°Π½ΠΈΡ |
| Π‘ΠΈΡΡΠ΅ΠΌΠ° ΡΠΌΠ°Π·ΠΊΠΈ | Π‘ΠΎΠ΅Π΄ΠΈΠ½Π΅Π½ΠΈΠ΅ |
| ΠΠ°ΠΊΡΠΈΠΌΠ°Π»ΡΠ½Π°Ρ ΡΠΊΠΎΡΠΎΡΡΡ, ΠΊΠΌ / Ρ | 60 |
| Π¨ΠΠ‘Π‘Π | |
| ΠΠ΅ΡΠ΅Π΄Π°ΡΠ° ΠΈΠ½ΡΠ΅ΠΊΡΠΈΠΈ | ΠΠ°ΡΠΈΠ°ΡΠΎΡ, ΠΏΠ΅ΡΠ΅Π΄Π½ΠΈΠΉ, Π·Π°Π΄Π½ΠΈΠΉ, Π½Π΅ΠΉΡΡΠ°Π»ΡΠ½ΡΠΉ |
| Π’ΠΎΡΠΌΠΎΠ·Π½ΠΎΠΉ ΠΌΠ΅Ρ Π°Π½ΠΈΠ·ΠΌ | ΠΠ΅Ρ Π°Π½ΠΈΠΊ, Π΄ΠΈΡΠΊ |
| ΠΠΠΠΠ’Π ΠΠ§ΠΠ‘ΠΠΠ ΠΠΠΠ Π£ΠΠΠΠΠΠΠ | |
| Π‘ΠΈΡΡΠ΅ΠΌΠ° Π·Π°Π³ΡΡΠ·ΠΊΠΈ | Π ΡΠΊΠΎΠ²ΠΎΠ΄ΡΡΠ²ΠΎ ΠΏΠΎ ΡΠΊΡΠΏΠ»ΡΠ°ΡΠ°ΡΠΈΠΈ |
| ΠΠΊΠ»ΡΡΠΈΡΡ | ΠΠ΅ΡΠΊΠΎΠ½ΡΠ°ΠΊΡΠ½ΠΎΠ΅ Π·Π°ΠΆΠΈΠ³Π°Π½ΠΈΠ΅ |
| ΠΠ»Π΅ΠΊΡΡΠΈΡΠ΅ΡΠΊΠΈΠΉ Π·Π°ΠΏΡΡΠΊ | ΠΠ΅Ρ |
| ΠΠ½Π²Π΅ΡΡΠΈΡ | Π’Π°ΠΌ Π΅ΡΡΡ |
| Π ΡΠ»Ρ Ρ ΠΏΠΎΠ΄ΠΎΠ³ΡΠ΅Π²ΠΎΠΌ ΠΈ ΠΊΡΡΠΎΠΊ Π΄ΡΠΎΡΡΠ΅Π»ΡΠ½ΠΎΠΉ Π·Π°ΡΠ»ΠΎΠ½ΠΊΠΈ | ΠΠ°ΡΠΈΠ°Π½Ρ |
| ΠΠ°ΡΠΊ | ΠΠ°Π»ΠΎΠ³Π΅Π½, 55/60 |
| Π‘ΠΏΠΈΠ΄ΠΎΠΌΠ΅ΡΡ / ΠΎΠ΄ΠΎΠΌΠ΅ΡΡ | Π’Π°ΠΌ Π΅ΡΡΡ |
| Π ΡΡΠΊΠ° Π½Π°Π³ΡΠ΅Π²Π°ΡΠ΅Π»Ρ | β |
| ΠΠΠΠΠ‘Π’Π¬ | |
| ΠΠΌΠΊΠΎΡΡΡ ΠΌΠ°ΡΠ»ΡΠ½ΠΎΠ³ΠΎ Π±Π°ΠΊΠ°, Π» | β |
| Π’ΠΎΠΏΠ»ΠΈΠ²Π½ΡΠΉ Π±Π°ΠΊ, Π» | 28 Π³ΠΎΠ΄ |
| ΠΠ ΠΠΠ‘Π’ΠΠΠΠΠΠ | |
| ΠΠΎΠ΄Π²Π΅ΡΠΊΠΈ Π΄ΠΎΡΠΎΠΆΠ½ΠΎΠ³ΠΎ ΡΠΈΠΏΠ° | ΠΠ»Π»ΠΈΠΏΡΠΈΡΠ΅ΡΠΊΠ°Ρ ΠΏΡΡΠΆΠΈΠ½Π° |
| Π₯ΠΎΠ΄ΠΎΠ²Π°Ρ ΡΠ°ΡΡΡ ΠΏΠΎΠ΄Π²Π΅ΡΠΊΠΈ, ΠΌΠΌ | 50 |
| ΠΠΌΠΎΡΡΠΈΠ·Π°ΡΠΎΡ ΠΏΠ΅ΡΠ΅Π΄Π½Π΅ΠΉ ΠΏΠΎΠ΄Π²Π΅ΡΠΊΠΈ | β |
| ΠΠΌΠΎΡΡΠΈΠ·Π°ΡΠΎΡ ΠΏΠ΅ΡΠ΅Π΄Π½Π΅Π³ΠΎ Π²ΠΈΠ½ΡΠ° | β |
| ΠΠΈΠ΄ ΠΏΡΠΈΠΊΠ»Π°Π΄Π½ΠΎΠΉ ΠΏΠΎΠ΄Π²Π΅ΡΠΊΠΈ | ΠΠ΅Π·Π°Π²ΠΈΡΠΈΠΌΠΎ ΠΎΡ ΡΠΎΠ»ΠΈΠΊΠΎΠ², ΠΏΡΡΠΆΠΈΠ½Π½ΡΠΉ Π±Π°Π»Π°Π½ΡΠΈΡ |
| ΠΠ±ΡΠ°ΡΠ½ΡΠΉ Ρ ΠΎΠ΄ ΠΏΠΎΠ΄Π²Π΅ΡΠΊΠΈ, ΠΌΠΌ | 50 |
| ΠΠ°Π΄Π½ΠΈΠΉ Π°ΠΌΠΎΡΡΠΈΠ·Π°ΡΠΎΡ Π³ΡΠ΅Π±Π½ΠΎΠ³ΠΎ Π²ΠΈΠ½ΡΠ° | β |
| ΠΡΠΆΠ½ΡΠΉ ΡΠΏΡΡΠΊ, ΠΌΠΌ | β |
| ΠΡΡΠ΅Π½ΠΈΡΠ°, Π Γ Π¨ Γ Π, ΠΌΠΌ | 2 Γ (2878 Γ 380 Γ 17,5) |
| ΠΠΠΠΠ ΠΠ’ΠΠ«Π Π ΠΠΠΠΠ Π« | |
| ΠΠΎΠ»ΠΈΡΠ΅ΡΡΠ²ΠΎ ΠΌΠ΅ΡΡ | 2 |
| ΠΠ°Π±Π°ΡΠΈΡΡ ΡΠ½Π΅Π³ΠΎΡ ΠΎΠ΄Π°, Π¨ Γ Π Γ Π, ΠΌΠΌ | 2700 Γ 910 Γ 1335 |
| Π‘ΡΡ Π°Ρ * ΠΌΠ°ΡΡΠ°, ΠΊΠ³ | 285 |
| ΠΠΠ ΠΠΠ’ΠΠ― | |
| ΠΠ°ΡΠ°Π½ΡΠΈΡ, ΠΌΠ΅Ρ | 36 |
* Π‘Π½Π°ΡΡΠΆΠ΅Π½Π½Π°Ρ (ΡΡΡ
Π°Ρ) ΠΌΠ°ΡΡΠ°: ΠΌΠ°ΡΡΠ° Π°Π²ΡΠΎΠΌΠΎΠ±ΠΈΠ»Ρ, Π½Π΅ Π·Π°ΠΏΡΠ°Π²Π»Π΅Π½Π½ΠΎΠ³ΠΎ ΡΠΎΠΏΠ»ΠΈΠ²ΠΎΠΌ, ΠΌΠ°ΡΠ»Π°ΠΌΠΈ, ΡΠ΅Ρ
Π½ΠΎΠ»ΠΎΠ³ΠΈΡΠ΅ΡΠΊΠΈΠΌΠΈ ΠΆΠΈΠ΄ΠΊΠΎΡΡΡΠΌΠΈ, Π±Π΅Π· ΠΊΠΎΠΌΠΏΠ»Π΅ΠΊΡΠ° Π·Π°ΠΏΡΠ°ΡΡΠ΅ΠΉ, Π²ΠΎΠ΄ΠΈΡΠ΅Π»Ρ, ΠΏΠ°ΡΡΠ°ΠΆΠΈΡΠΎΠ² ΠΈ Π³ΡΡΠ·Π°.
Β ΠΠ°ΡΡΠ° ΠΏΡΡΡΠΎΠ³ΠΎ: ΠΌΠ°ΡΡΠ° Π°Π²ΡΠΎΠΌΠΎΠ±ΠΈΠ»Ρ, Π·Π°ΠΏΡΠ°Π²Π»Π΅Π½Π½ΠΎΠ³ΠΎ ΡΠΎΠΏΠ»ΠΈΠ²ΠΎΠΌ ΠΈ ΠΌΠ°ΡΠ»ΠΎΠΌ, Ρ ΠΊΠΎΠΌΠΏΠ»Π΅ΠΊΡΠΎΠΌ Π·Π°ΠΏΡΠ°ΡΡΠ΅ΠΉ.
Β ΠΠΎΠ»Π½Π°Ρ ΠΌΠ°ΡΡΠ° - ΡΡΠΎ ΡΠΎΠ±ΡΡΠ²Π΅Π½Π½Π°Ρ ΠΌΠ°ΡΡΠ° Π°Π²ΡΠΎΠΌΠΎΠ±ΠΈΠ»Ρ Ρ Π²ΠΎΠ΄ΠΈΡΠ΅Π»Π΅ΠΌ, ΠΏΠ°ΡΡΠ°ΠΆΠΈΡΠ°ΠΌΠΈ ΠΈ Π±Π°Π³Π°ΠΆΠΎΠΌ.
Π’Π΅Ρ Π½ΠΈΡΠ΅ΡΠΊΠ°Ρ Π΄ΠΎΠΊΡΠΌΠ΅Π½ΡΠ°ΡΠΈΡ
ΠΠ»ΠΎΠΊ: 2/2 ΠΠΎΠ»ΠΈΡΠ΅ΡΡΠ²ΠΎ ΡΠΈΠΌΠ²ΠΎΠ»ΠΎΠ²: 1573
ΠΡΡΠΎΡΠ½ΠΈΠΊ: http://go-rm.ru/buran_ae_data.html
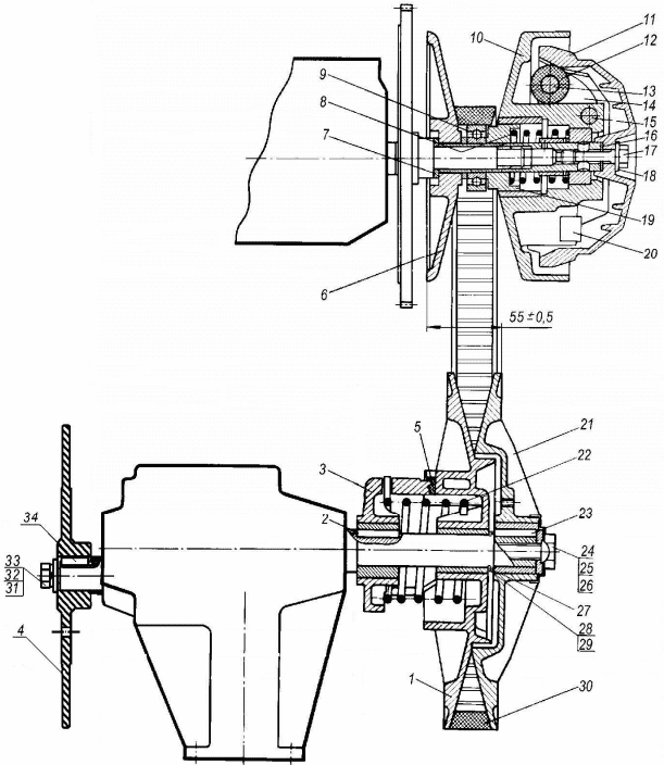
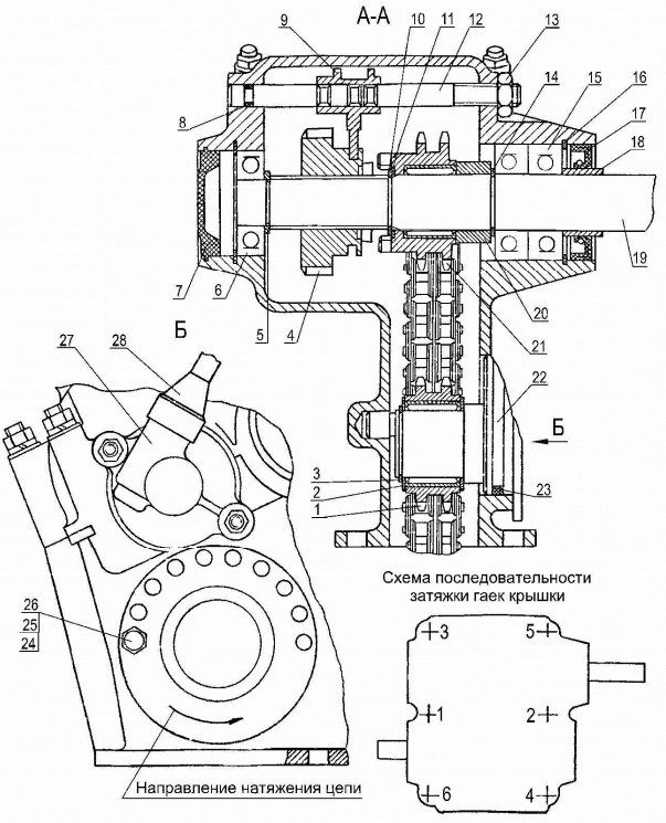
Π’ΡΠ°Π½ΡΠΌΠΈΡΡΠΈΡ Ρ ΠΎΠ΄ΠΎΠ²ΠΎΠ³ΠΎ ΡΡΡΡΠΎΠΉΡΡΠ²Π° ΡΠ½Π΅Π³ΠΎΡ ΠΎΠ΄Π° Β«ΠΡΡΠ°Π½Β» ΡΠΎΡΡΠΎΠΈΡ ΠΈΠ· Π΄Π²ΡΡ ΡΠ»Π΅ΠΌΠ΅Π½ΡΠΎΠ²: Π²Π°ΡΠΈΠ°ΡΠΎΡΠ° ΠΊΠ»ΠΈΠ½ΠΎΡΠ΅ΠΌΠ΅Π½Π½ΠΎΠ³ΠΎ ΡΠΈΠΏΠ° ΠΈ ΡΠ΅ΠΏΠ½ΠΎΠΉ ΡΠ΅Π²Π΅ΡΡΠΈΠ²Π½ΠΎΠΉ ΠΊΠΎΡΠΎΠ±ΠΊΠΈ. ΠΠ°ΡΠΈΠ°ΡΠΎΡ (ΡΠΈΡ. 2) ΠΏΡΠ΅Π΄ΡΡΠ°Π²Π»ΡΠ΅Ρ ΡΠΎΠ±ΠΎΠΉ ΠΊΠ»ΠΈΠ½ΠΎΡΠ΅ΠΌΠ΅Π½Π½ΡΡ ΠΏΠ΅ΡΠ΅Π΄Π°ΡΡ Ρ Π°Π²ΡΠΎΠΌΠ°ΡΠΈΡΠ΅ΡΠΊΠΈΠΌ ΠΈΠ·ΠΌΠ΅Π½Π΅Π½ΠΈΠ΅ΠΌ ΡΡΠ½ΠΊΡΠΈΠΎΠ½Π°Π»ΡΠ½ΡΡ ΡΠ²ΠΎΠΉΡΡΠ² ΡΠΊΠΈΠ²ΠΎΠ² (Π³Π»Π°Π²Π½ΠΎΠ³ΠΎ ΠΈ Π²Π΅Π΄ΠΎΠΌΠΎΠ³ΠΎ) ΡΠ΅ΡΠ΅Π· ΡΠ΅Π½ΡΡΠΎΠ±Π΅ΠΆΠ½ΡΠΉ ΡΠ΅Π³ΡΠ»ΡΡΠΎΡ ΠΏΡΠΈ ΠΈΠ·ΠΌΠ΅Π½Π΅Π½ΠΈΠΈ ΠΎΠ±ΠΎΡΠΎΡΠΎΠ² Π΄Π²ΠΈΠ³Π°ΡΠ΅Π»Ρ ΠΈ ΠΊΡΠ»Π°ΡΠΊΠΎΠ²ΠΎΠΉ ΠΌΡΡΡΡ ΠΏΡΠΈ ΠΈΠ·ΠΌΠ΅Π½Π΅Π½ΠΈΠΈ ΡΠΎΠΏΡΠΎΡΠΈΠ²Π»Π΅Π½ΠΈΡ Π΄Π²ΠΈΠΆΠ΅Π½ΠΈΡ ' Π°ΠΏΠΏΠ°ΡΠ°Ρ.
ΠΡΠ½ΠΎΠ²Π½ΡΠ΅ ΡΠ°ΡΡΠΈ Π²Π°ΡΠΈΠ°ΡΠΎΡΠ°: ΡΠ°Π±ΠΎΡΠ΅Π΅ ΡΡΠΈΠΊΡΠΈΠΎΠ½Π½ΠΎΠ΅ ΠΊΠΎΠ»Π΅ΡΠΎ Ρ ΠΎΠ±ΠΎΠ΄ΠΎΠΌ (ΡΠΊΠΈΠ²ΠΎΠΌ) Ρ ΡΠ΅Π½ΡΡΠΎΠ±Π΅ΠΆΠ½ΡΠΌ ΡΠ΅Π³ΡΠ»ΡΡΠΎΡΠΎΠΌ, ΡΡΡΠ°Π½ΠΎΠ²Π»Π΅Π½Π½ΡΠΌ Π½Π° ΠΎΡΠΈ Π΄Π²ΠΈΠ³Π°ΡΠ΅Π»Ρ, ΠΈ Π²ΠΎΠ·Π΄ΡΡ ΠΎΠ²ΠΎΠ΄ Ρ ΠΊΡΠ»Π°ΡΠΊΠΎΠ²ΠΎΠΉ ΠΌΡΡΡΠΎΠΉ Π½Π° Π³Π»Π°Π²Π½ΠΎΠΌ Π²Π°Π»Ρ ΡΠ΅Π²Π΅ΡΡΠΈΠ²Π½ΠΎΠΉ ΠΊΠΎΡΠΎΠ±ΠΊΠΈ, Π° ΡΠ°ΠΊΠΆΠ΅ ΠΏΠΎΡΡ.
Π ΡΠΎΡΡΠ°Π² ΡΡΠΈΠΊΡΠΈΠΎΠ½Π½ΠΎΠ³ΠΎ ΠΊΠΎΠ»Π΅ΡΠ° Ρ ΠΏΡΠΈΠ²ΠΎΠ΄ΠΎΠΌ ΠΎΡ ΠΎΠ±ΠΎΠ΄Π° Π²Ρ ΠΎΠ΄ΡΡ:
ΠΠΎΡΠ»Π΅Π΄Π½ΡΡ ΡΠ°ΡΡΡ Π²Π΅Π΄ΠΎΠΌΠΎΠ³ΠΎ ΡΠΊΠΈΠ²Π° ΡΠ΄Π΅ΡΠΆΠΈΠ²Π°Π΅ΡΡΡ Π½Π° ΠΎΡΠΈ Π·Π° ΡΡΠ΅Ρ Π²ΡΠ°ΡΠ΅Π½ΠΈΡ ΠΊΠ»ΡΡΠΎΠΌ 2. ΠΠΎ Π²ΡΠ΅ΠΌΡ ΡΠ°Π±ΠΎΡΡ Π²Π°ΡΠΈΠ°ΡΠΎΡΠ° Π³ΠΈΠ»ΡΠ·Ρ 5 PF ΠΏΠ΅ΡΠ΅ΠΌΠ΅ΡΠ°ΡΡΡΡ Π²Π΄ΠΎΠ»Ρ Π²Π΅ΡΡ Π½Π΅ΠΉ ΡΠ°ΡΡΠΈ Π²ΠΈΠ½ΡΠ° PD. ΠΡΡΠΆΠΈΠ½Π° Π½Π°Ρ ΠΎΠ΄ΠΈΡΡΡ ΠΌΠ΅ΠΆΠ΄Ρ Π΄Π²ΡΠΌΡ ΡΠ°ΡΡΡΠΌΠΈ: ΠΏΠΎΠ»ΡΠΌΡΡΡΠΎΠΉ ΠΈ PD, ΠΈ ΠΎΠ½Π° ΠΏΡΠ΅Π΄Π²Π°ΡΠΈΡΠ΅Π»ΡΠ½ΠΎ Π½Π°Π³ΡΡΠΆΠ΅Π½Π° ΠΈ ΠΏΠΎΠ²ΠΎΡΠ°ΡΠΈΠ²Π°Π΅ΡΡΡ Π½Π° 120 Π³ΡΠ°Π΄ΡΡΠΎΠ². Π Π°Π·ΡΠ΅ΠΌΠ½ΠΎΠ΅ ΠΊΠΎΠ»ΡΡΠΎ (Π Π) 28, ΠΊΠΎΡΠΎΡΠΎΠ΅ ΡΡΡΠ°Π½Π°Π²Π»ΠΈΠ²Π°Π΅ΡΡΡ Π½Π° ΠΎΡΠΈ ΡΡΠΎΠΏΠΎΡΠ½ΡΠΌ ΠΊΠΎΠ»ΡΡΠΎΠΌ 29, ΡΠ²Π»ΡΠ΅ΡΡΡ ΠΎΠ³ΡΠ°Π½ΠΈΡΠΈΠ²Π°ΡΡΠ΅ΠΉ Π΄Π΅ΡΠ°Π»ΡΡ, ΡΠΎ Π΅ΡΡΡ ΠΎΡΡΠ°Π½Π°Π²Π»ΠΈΠ²Π°Π΅Ρ Π΄Π²ΠΈΠΆΠ΅Π½ΠΈΠ΅ ΠΠ ΠΏΠΎ Π½Π°ΠΏΡΠ°Π²Π»Π΅Π½ΠΈΡ ΠΊ ΠΠ ΠΈ ΠΎΠ΄Π½ΠΎΠ²ΡΠ΅ΠΌΠ΅Π½Π½ΠΎ ΡΠ²Π»ΡΠ΅ΡΡΡ ΡΠΏΠΎΡΠΎΠΌ Π΄Π»Ρ Π½Π΅ΠΏΠΎΠ΄Π²ΠΈΠΆΠ½ΠΎΠΉ Π·Π°ΡΠ΅Π»ΠΊΠΈ ΠΊΠΎΠ»ΡΡΠΎ (PK) 29, ΡΡΡΠ°Π½ΠΎΠ²Π»Π΅Π½Π½ΠΎΠ΅ Π½Π° Π²Π°Π»Ρ, ΠΈ ΡΠΏΠΎΡ Π΄Π»Ρ LP, ΡΡΡΠ°Π½ΠΎΠ²Π»Π΅Π½Π½ΡΠΉ Π½Π° Π²Π°Π»Ρ Ρ ΠΏΠΎΠΌΠΎΡΡΡ ΡΠΏΠΎΠ½ΠΊΠΈ 23, ΡΠ°ΠΉΠ±Ρ (W) 26, ΡΠΈΠΊΡΠ°ΡΠΎΡΠ° 25, Π±ΠΎΠ»ΡΠ° 24. ΠΠ΅ΠΆΠ΄Ρ Π΄Π΅ΡΠ°Π»ΡΠΌΠΈ 28 ΠΈ 21 ΡΠ°ΡΠΏΠΎΠ»ΠΎΠΆΠ΅Π½Ρ ΡΠ΅Π³ΡΠ»ΠΈΡΠΎΠ²ΠΎΡΠ½ΡΠ΅ ΠΊΠΎΠ»ΡΡΠ° 27 ΡΡΠΎΠ±Ρ ΠΏΠΎΠ»ΡΡΠΈΡΡ ΠΆΠ΅Π»Π°Π΅ΠΌΡΠΉ ΡΠ°Π·ΠΌΠ΅Ρ Π²Π΅Π΄ΠΎΠΌΠΎΠ³ΠΎ ΡΠΊΠΈΠ²Π°. ΠΡΡΡ 3 ΡΠ΅Π·ΡΠ±ΠΎΠ²ΡΡ ΠΎΡΠ²Π΅ΡΡΡΠΈΡ Π΄Π»Ρ ΡΠ°Π·Π±ΠΎΡΠΊΠΈ LP.
Π ΠΈΡ. 2 - Π²Π°ΡΠΈΠ°ΡΠΎΡ
Β

Β
Π ΠΈΡ. 3Π° - Π Π΅Π²Π΅ΡΡΠΈΠ²Π½Π°Ρ ΠΊΠΎΡΠΎΠ±ΠΊΠ°
Β

Β
Π Π΅Π²Π΅ΡΡΠ½Π°Ρ ΠΊΠΎΡΠΎΠ±ΠΊΠ° (CR) ΡΠ½Π΅Π³ΠΎΡ ΠΎΠ΄Π° ΠΏΡΠ΅Π΄Π½Π°Π·Π½Π°ΡΠ΅Π½Π° Π΄Π»Ρ ΠΏΠ΅ΡΠ΅Π΄Π°ΡΠΈ ΠΊΡΡΡΡΡΠ΅Π³ΠΎ ΠΌΠΎΠΌΠ΅Π½ΡΠ° ΠΎΡ Π³ΠΎΠ»ΠΎΠ²Π½ΠΎΠ³ΠΎ Π²Π°Π»Π° Π½Π° Π²Π΅Π΄ΡΡΠΈΠ΅ ΠΎΡΠΈ Π³Π»Π°Π²Π½ΠΎΠΉ Π³ΡΡΠ΅Π½ΠΈΡΡ, ΠΏΠ΅ΡΠ΅ΠΌΠ΅ΡΠ΅Π½ΠΈΡ Π½Π°Π·Π°Π΄ ΠΈ ΠΎΡΡΠΎΠ΅Π΄ΠΈΠ½Π΅Π½ΠΈΡ Π΄Π²ΠΈΠ³Π°ΡΠ΅Π»Ρ ΠΎΡ ΡΠ°ΠΌΡ.
ΠΠΎΡΠΎΠ±ΠΊΠ° (ΡΠΈΡ. 3Π°) Π²ΠΊΠ»ΡΡΠ°Π΅Ρ Π² ΡΠ΅Π±Ρ Π²Π°Π»Ρ: ΠΎΡΠ½ΠΎΠ²Π½ΠΎΠΉ, Π΄Π»Ρ Π·Π°ΠΏΡΡΠΊΠ° ΠΎΠ±ΡΠ°ΡΠ½ΠΎΠ³ΠΎ Ρ ΠΎΠ΄Π°, ΠΌΠ΅Ρ Π°Π½ΠΈΠ·ΠΌ ΠΊΠΎΡΠΎΠ±ΠΊΠΈ ΠΏΠ΅ΡΠ΅Π΄Π°Ρ ΠΈ ΡΠ΅ΠΏΠ½ΠΎΠΉ ΠΏΡΠΈΠ²ΠΎΠ΄, Π² ΠΊΠΎΡΠΎΡΡΠΉ Π²Ρ ΠΎΠ΄ΡΡ ΠΏΠ΅ΡΠ΅Π΄Π½ΠΈΠ΅ ΠΈ ΠΎΠ±ΡΠ°ΡΠ½ΡΠ΅ Π·Π²Π΅Π·Π΄ΠΎΡΠΊΠΈ, Π° ΡΠ°ΠΊΠΆΠ΅ Π²Π΅Π΄ΠΎΠΌΡΠΉ, ΠΌΠ΅Ρ Π°Π½ΠΈΠ·ΠΌ Π½Π°ΡΡΠΆΠ΅Π½ΠΈΡ ΡΠ΅ΠΏΠΈ ΠΈ ΡΠ΅ΠΏΠ½Π°Ρ ΠΏΠ΅ΡΠ΅Π΄Π°ΡΠ° (Π²ΡΠ΅Π³ΠΎ 98 Π·Π²Π΅Π½ΡΠ΅Π²).
ΠΠ ΡΠΏΡΠ°Π²Π»ΡΠ΅ΡΡΡ Π²ΡΡΡΠ½ΡΡ, ΡΠΎ Π΅ΡΡΡ ΠΏΡΠΈΠ²ΠΎΠ΄ΠΎΠΌ, ΠΊΠΎΡΠΎΡΡΠΉ ΡΠΎΡΡΠΎΠΈΡ ΠΈΠ· ΡΡΠΊΠΎΡΡΠΊΠΈ ΠΏΠ΅ΡΠ΅ΠΊΠ»ΡΡΠ΅Π½ΠΈΡ ΠΏΠ΅ΡΠ΅Π΄Π°Ρ ΠΈ ΡΡΠ³ΠΈ, ΡΠΎΠ΅Π΄ΠΈΠ½ΡΡΡΠ΅ΠΉ ΡΡΠΊΠΎΡΡΠΊΡ Π²ΠΌΠ΅ΡΡΠ΅ Ρ ΡΡΡΠ°Π³ΠΎΠΌ ΠΌΠ΅Ρ Π°Π½ΠΈΠ·ΠΌΠ°.
ΠΠ»ΠΎΠΊ: 3/7 ΠΠΎΠ»ΠΈΡΠ΅ΡΡΠ²ΠΎ ΡΠΈΠΌΠ²ΠΎΠ»ΠΎΠ²: 2170Π‘Π½Π΅Π³ΠΎΡ ΠΎΠ΄ ΠΡΡΠ°Π½ Π / ΠΠ ΠΎΡΠ½Π°ΡΠ΅Π½ Π΄Π²ΡΡ ΡΠ°ΠΊΡΠ½ΡΠΌ Π΄Π²ΡΡ ΡΠΈΠ»ΠΈΠ½Π΄ΡΠΎΠ²ΡΠΌ Π΄Π²ΠΈΠ³Π°ΡΠ΅Π»Π΅ΠΌ ΠΌΠ°ΡΠΊΠΈ Π ΠΠ-640. Π£ ΡΡΠΎΠ³ΠΎ Π΄Π²ΠΈΠ³Π°ΡΠ΅Π»Ρ Π·Π½Π°ΡΠΈΡΠ΅Π»ΡΠ½ΠΎ ΡΠ½ΠΈΠΆΠ΅Π½Π½Π°Ρ ΡΡΠ΅ΠΏΠ΅Π½Ρ ΡΠΆΠ°ΡΠΈΡ, ΡΡΠΎ ΠΏΠΎΠ·Π²ΠΎΠ»ΡΠ΅Ρ ΠΈΡΠΏΠΎΠ»ΡΠ·ΠΎΠ²Π°ΡΡ ΡΠΎΠΏΠ»ΠΈΠ²ΠΎ ΡΠ°Π·Π½ΡΡ ΠΌΠ°ΡΠΎΠΊ: ΠΠ-92, Π-76 ΠΈ ΠΠ-80. ΠΠΌΠ΅ΡΡΠΎ ΠΎΠ±ΡΡΠ½ΠΎΠ³ΠΎ Π±Π΅Π½Π·ΠΈΠ½Π° ΠΌΠΎΠΆΠ½ΠΎ ΠΈΡΠΏΠΎΠ»ΡΠ·ΠΎΠ²Π°ΡΡ Π³Π°Π·ΠΎΠ²ΡΠΉ ΠΊΠΎΠ½Π΄Π΅Π½ΡΠ°Ρ (Π±Π΅Π½Π·ΠΈΠ½) - Π΄Π°ΠΆΠ΅ Π½Π° Π½Π΅ΠΌ Π΄Π²ΠΈΠ³Π°ΡΠ΅Π»Ρ ΡΠ²Π΅ΡΠ΅Π½Π½ΠΎ ΡΠ°Π·Π²ΠΈΠ²Π°Π΅Ρ ΡΠ²ΠΎΠΈ ΠΌΠ°ΠΊΡΠΈΠΌΠ°Π»ΡΠ½ΡΠ΅ ΡΠΈΠ»ΠΎΠ²ΡΠ΅ Ρ Π°ΡΠ°ΠΊΡΠ΅ΡΠΈΡΡΠΈΠΊΠΈ.
ΠΠΈΠΊΡΠ½ΠΈ ΠΏΠΎΠΏΠ»Π°Π²ΠΊΠΎΠ²ΡΠΉ ΠΊΠ°ΡΠ±ΡΡΠ°ΡΠΎΡ. ΠΠΈΠ°ΠΌΠ΅ΡΡ ΠΊΠ°ΠΆΠ΄ΠΎΠ³ΠΎ ΡΠΈΠ»ΠΈΠ½Π΄ΡΠ° 76 ΠΌΠΌ. ΠΠ±ΡΠΈΠΉ ΡΠ°Π±ΠΎΡΠΈΠΉ ΠΎΠ±ΡΠ΅ΠΌ 0,635 Π». Π₯ΠΎΠ΄ ΠΏΠΎΡΡΠ½Ρ 70 ΠΌΠΈΠ»Π»ΠΈΠΌΠ΅ΡΡΠΎΠ². Π ΡΠΎ ΠΆΠ΅ Π²ΡΠ΅ΠΌΡ Π΄Π²ΠΈΠ³Π°ΡΠ΅Π»Ρ Π ΠΠ-640 ΡΠΏΠΎΡΠΎΠ±Π΅Π½ ΡΠ°Π·Π²ΠΈΠ²Π°ΡΡ Π½ΠΎΠΌΠΈΠ½Π°Π»ΡΠ½ΡΡ Π²ΡΡ ΠΎΠ΄Π½ΡΡ ΠΌΠΎΡΠ½ΠΎΡΡΡ 25 ΠΊΠΈΠ»ΠΎΠ²Π°ΡΡ, ΡΡΠΎ ΡΠΎΠΎΡΠ²Π΅ΡΡΡΠ²ΡΠ΅Ρ 34 Π»ΠΎΡΠ°Π΄ΠΈΠ½ΡΠΌ ΡΠΈΠ»Π°ΠΌ. ΠΠ³ΡΠ΅Π³Π°Ρ Π·Π°ΡΠΈΡΠ΅Π½ ΠΎΡ ΠΏΠ΅ΡΠ΅Π³ΡΠ΅Π²Π° ΡΠΈΡΡΠ΅ΠΌΠΎΠΉ Π²ΠΎΠ·Π΄ΡΡΠ½ΠΎΠ³ΠΎ ΠΎΡ Π»Π°ΠΆΠ΄Π΅Π½ΠΈΡ, ΡΡΠ°Π²ΡΠ΅ΠΉ ΡΡΠ°Π½Π΄Π°ΡΡΠΎΠΌ Π΄Π»Ρ Π²ΡΠ΅Ρ Π·ΠΈΠΌΠ½ΠΈΡ Π°Π²ΡΠΎΠΌΠΎΠ±ΠΈΠ»Π΅ΠΉ.
Β

Β
ΠΠΎΠ»ΡΡΠΎΠ΅ ΡΡΠ³ΠΎΠ²ΠΎΠ΅ ΡΡΠΈΠ»ΠΈΠ΅ Π΄ΠΎΡΡΠΈΠ³Π°Π΅ΡΡΡ Π·Π° ΡΡΠ΅Ρ Π±ΠΎΠ»ΡΡΠΎΠ³ΠΎ ΠΏΠ΅ΡΠ΅Π΄Π°ΡΠΎΡΠ½ΠΎΠ³ΠΎ ΡΠΈΡΠ»Π° Π³Π»Π°Π²Π½ΠΎΠΉ ΠΏΠ΅ΡΠ΅Π΄Π°ΡΠΈ Π² ΠΊΠΎΡΠΎΠ±ΠΊΠ΅ ΠΏΠ΅ΡΠ΅Π΄Π°Ρ, ΠΈΡΠΏΠΎΠ»ΡΠ·ΠΎΠ²Π°Π½ΠΈΡ Π²Π°ΡΠΈΠ°ΡΠΎΡΠ° ΠΌΠΎΠ΄Π΅Π»ΠΈ Alpina ΠΈ ΡΠΈΠ»ΠΎΠ²ΠΎΠΉ ΡΡΡΠ°Π½ΠΎΠ²ΠΊΠΈ Ρ Π΄ΠΎΠ²ΠΎΠ»ΡΠ½ΠΎ Π±ΠΎΠ»ΡΡΠΈΠΌ ΠΌΠ°ΠΊΡΠΈΠΌΠ°Π»ΡΠ½ΡΠΌ ΠΊΡΡΡΡΡΠΈΠΌ ΠΌΠΎΠΌΠ΅Π½ΡΠΎΠΌ. Π‘ΡΠΎΠΈΡ ΠΎΡΠΌΠ΅ΡΠΈΡΡ, ΡΡΠΎ Π΄Π²ΠΈΠ³Π°ΡΠ΅Π»Ρ ΡΠ°Π·Π²ΠΈΠ²Π°Π΅Ρ ΠΌΠ°ΠΊΡΠΈΠΌΠ°Π»ΡΠ½ΡΠΉ ΠΊΡΡΡΡΡΠΈΠΉ ΠΌΠΎΠΌΠ΅Π½Ρ ΡΠΆΠ΅ Π½Π° Π½ΠΈΠ·ΠΊΠΈΡ ΠΎΠ±ΠΎΡΠΎΡΠ°Ρ . ΠΡΠΎ Π±Π΅Π· ΡΡΡΠ΄Π° ΠΏΠΎΠ·Π²ΠΎΠ»ΡΠ΅Ρ ΠΏΠ΅ΡΠ΅ΡΠ°ΡΠΈΡΡ Π³ΡΡΠ· Π²Π΅ΡΠΎΠΌ Π±ΠΎΠ»Π΅Π΅ 250 ΠΊΠΈΠ»ΠΎΠ³ΡΠ°ΠΌΠΌΠΎΠ².
ΠΠ»ΠΎΠΊ: 4/7 ΠΠΎΠ»ΠΈΡΠ΅ΡΡΠ²ΠΎ ΡΠΈΠΌΠ²ΠΎΠ»ΠΎΠ²: 1194Π ΠΈΡ. 4 - Π³Π»Π°Π²Π½Π°Ρ ΠΎΡΡ Π³ΡΡΠ΅Π½ΠΈΡΡ
Β

Β
ΠΠ΅Π΄ΡΡΠΈΠΉ ΠΌΠΎΡΡ (ΡΠΈΡ. 4) ΡΠ°ΡΠΏΠΎΠ»ΠΎΠΆΠ΅Π½ ΠΏΠ΅ΡΠ΅Π΄ ΡΡΠ°Π½ΠΈΠ½ΠΎΠΉ ΠΌΠ°ΡΠΈΠ½Ρ ΠΈ Π²ΠΊΠ»ΡΡΠ°Π΅Ρ ΡΡΠ°Π»ΡΠ½ΠΎΠΉ ΠΏΠΎΠ»ΡΠΉ Π²Π°Π» 5 Ρ ΠΏΡΠΈΠΊΡΠ΅ΠΏΠ»Π΅Π½Π½ΡΠΌΠΈ ΡΡΡΠΏΠΈΡΠ°ΠΌΠΈ 4, 2 ΠΈ ΡΠ΅ΡΡΠ΅ΡΠ½ΠΈ, ΡΠΎΠ΅Π΄ΠΈΠ½Π΅Π½Π½ΡΠ΅ Π²ΠΌΠ΅ΡΡΠ΅ 3. ΠΠ°ΠΆΠ΄Π°Ρ ΠΈΠ· Π½ΠΈΡ ΠΌΠΎΠΆΠ΅Ρ Π±ΡΡΡ Π·Π°ΠΊΡΠ΅ΠΏΠ»Π΅Π½Π° Π½Π° ΡΡΡΠΏΠΈΡΠ°Ρ Π±ΠΎΠ»ΡΠ°ΠΌΠΈ ΠΈ ΠΊΡΠ±ΠΈΠΊΠ°ΠΌΠΈ. ΠΠ° ΠΊΠΎΠ½ΡΠ°Ρ Π²Π°Π»Π° Π½Π°Ρ ΠΎΠ΄ΡΡΡΡ ΠΏΠΎΠ΄ΡΠΈΠΏΠ½ΠΈΠΊΠΈ 10 ΠΈ ΠΊΠΎΠ»ΡΡΠ° 9. ΠΠ΅ΠΆΠ΄Ρ ΠΎΠΏΠΎΡΠΎΠΉ Π²Π°Π»Π° ΠΈ Π±ΡΡΡΠΈΠΊΠΎΠΌ Π½Π°Ρ ΠΎΠ΄ΠΈΡΡΡ ΡΡΠΎΠΏΠΎΡΠ½ΠΎΠ΅ ΠΊΠΎΠ»ΡΡΠΎ 13.
Π ΠΈΡ. 5 - ΠΏΡΠΈΠ²ΠΎΠ΄Π½ΠΎΠΉ Π²Π°Π»
Β

Β
ΠΡΠΈΠ²ΠΎΠ΄Π½ΠΎΠΉ Π²Π°Π» (ΡΠΈΡ.5) ΡΠΎΠ΄Π΅ΡΠΆΠΈΡ ΠΏΠΎΠ»Π½ΡΠΉ Π²Π°Π» 23 Ρ Π·Π°ΠΊΡΠ΅ΠΏΠ»Π΅Π½Π½ΡΠΌΠΈ Π½Π° Π½Π΅ΠΌ ΡΡΡΠΏΠΈΡΠ°ΠΌΠΈ 22, 17, ΠΊΠΎΡΠΎΡΡΠ΅ ΡΠ°Π·ΠΌΠ΅ΡΠ΅Π½Ρ ΠΌΠ΅ΠΆΠ΄Ρ ΡΠ°ΡΡΡΠΌΠΈ ΡΠ΅ΡΡΠ΅ΡΠ΅Π½ 19, ΠΏΠΎΠ΄ΡΠΈΠΏΠ½ΠΈΠΊΠ°ΠΌΠΈ ΠΈ Π±ΡΡΡΠΈΠΊΠ°ΠΌΠΈ: ΡΡΠΎΠΏΠΎΡΠ½ΠΎΠ΅ ΠΊΠΎΠ»ΡΡΠΎ 12 ΠΈ ΡΠ°ΠΉΠ±Π° 11 ΡΠ°ΡΠΏΠΎΠ»ΠΎΠΆΠ΅Π½Ρ ΠΌΠ΅ΠΆΠ΄Ρ Π±ΡΡΡΠΈΠΊΠΎΠΌ ΠΈ ΠΏΠ»ΠΎΡΠ°Π΄ΠΊΡ.
Π‘ΠΌΠ°Π·ΠΊΠ° ΠΎΡΠ΅Π²ΡΡ ΠΏΠΎΠ΄ΡΠΈΠΏΠ½ΠΈΠΊΠΎΠ² ΠΎΡΡΡΠ΅ΡΡΠ²Π»ΡΠ΅ΡΡΡ ΠΏΡΠΈ ΡΠ±ΠΎΡΠΊΠ΅ ΡΠ·Π»ΠΎΠ² ΠΈ ΠΏΡΠΈ ΠΎΠ±ΡΠ»ΡΠΆΠΈΠ²Π°Π½ΠΈΠΈ ΡΠ΅ΡΠ΅Π· ΠΎΡΠ²Π΅ΡΡΡΠΈΠ΅ Π² ΡΠ΅ΠΊΠ΅ Π±Π°Π»Π°Π½ΡΠΈΡΠ°, Π·Π°ΠΊΡΡΡΠΎΠ΅ ΠΏΡΠΎΠ±ΠΊΠΎΠΉ 13. ΠΡΠΈΠ²ΠΎΠ΄Π½ΠΎΠΉ Π²Π°Π» ΡΡΡΠ°Π½ΠΎΠ²Π»Π΅Π½ Π² Π²Π°ΠΆΠ½ΠΎΠΉ ΡΠ°ΡΡΠΈ ΡΠ°ΠΌΡ Π½Π° Π±Π°Π»Π°Π½ΡΠΈΡΠ°Ρ 24.
ΠΡΠΎΡΠΈΠ΅ ΠΊΠΎΠΌΠΏΠΎΠ½Π΅Π½ΡΡ ΡΠ΅Π»Π΅ΠΆΠΊΠΈ:
ΠΠ½Π΅Π½ΠΈΠ΅ ΡΠΊΡΠΏΠ΅ΡΡΠ°
Π ΡΠΊΠΈΠ½ ΠΠ°Π½ΠΈΡΠ»Ρ
Π‘Π½Π΅Π³ΠΎΡ ΠΎΠ΄Π½ΡΠΉ ΡΠΏΠ΅ΡΠΈΠ°Π»ΠΈΡΡ Β«ΠΡΡΠ°Π½Β». Π ΡΠ²ΠΎΠ±ΠΎΠ΄Π½ΠΎΠ΅ Π²ΡΠ΅ΠΌΡ Π»ΠΎΠ²Π»Ρ ΡΡΠ±Ρ.
Π‘ΠΏΡΠΎΡΠΈΡΠ΅ Ρ ΡΠΊΡΠΏΠ΅ΡΡΠ°
Π ΡΠ»Π΅Π²Π°Ρ ΠΊΠΎΠ»ΠΎΠ½ΠΊΠ° ΡΡΡΠ°Π½Π°Π²Π»ΠΈΠ²Π°Π΅ΡΡΡ Ρ ΠΏΠΎΠΌΠΎΡΡΡ Π²ΡΡΠ»ΠΎΠΊ, Π²ΡΠΏΠΎΠ»Π½ΡΡΡΠΈΡ Π΄Π΅ΠΉΡΡΠ²ΠΈΠ΅ ΠΏΠΎΠ΄ΡΠΈΠΏΠ½ΠΈΠΊΠΎΠ² ΡΠΊΠΎΠ»ΡΠΆΠ΅Π½ΠΈΡ, Π½Π° ΠΊΡΠΎΠ½ΡΡΠ΅ΠΉΠ½Ρ ΡΡΠΎΠΉΠΊΠΈ ΠΈ ΠΊΠΎΡΠΎΠ±ΠΊΠΈ ΡΠΎ ΡΠΏΠ΅ΡΠΈΠ°Π»ΡΠ½ΡΠΌΠΈ ΠΊΡΡΡΠΊΠ°ΠΌΠΈ 13. Π ΡΠ»Π΅Π²ΠΎΠ΅ ΠΊΠΎΠ»Π΅ΡΠΎ ΠΊΡΠ΅ΠΏΠΈΡΡΡ Ρ ΠΏΠΎΠΌΠΎΡΡΡ ΠΊΡΡΡΠΊΠΈ ΠΈ Π±ΠΎΠ»ΡΠΎΠ² ΠΊ ΠΊΠΎΡΠΏΡΡΡ ΠΊΠΎΠ»ΠΎΠ½ΠΊΠΈ.
ΠΠ»ΠΎΠΊ: 4/7 ΠΠΎΠ»-Π²ΠΎ ΠΏΠ΅ΡΡΠΎΠ½Π°ΠΆΠ΅ΠΉ: 1949ΠΠ° ΠΏΡΠΎΡΡΠΆΠ΅Π½ΠΈΠΈ ΠΌΠ½ΠΎΠ³ΠΈΡ Π»Π΅Ρ ΡΡΠΈ ΡΠ½Π΅Π³ΠΎΡΠ±ΠΎΡΠΎΡΠ½ΡΠ΅ ΠΌΠ°ΡΠΈΠ½Ρ ΠΏΠΎΠΌΠΎΠ³Π°ΡΡ Π»ΡΠ±ΠΈΡΠ΅Π»ΡΠΌ Π°ΠΊΡΠΈΠ²Π½ΠΎΠ³ΠΎ ΠΎΡΠ΄ΡΡ Π° ΠΏΠ΅ΡΠ΅ΠΌΠ΅ΡΠ°ΡΡΡΡ ΠΏΠΎ Π·Π°ΡΠ½Π΅ΠΆΠ΅Π½Π½ΡΠΌ ΡΠ΅ΡΡΠΈΡΠΎΡΠΈΡΠΌ. Β«ΠΡΡΠ°Π½Β» ΠΏΡΠΈΠ·Π½Π°Π½ ΠΎΠ΄Π½ΠΈΠΌ ΠΈΠ· Π»ΡΡΡΠΈΡ ΠΎΡΠ΅ΡΠ΅ΡΡΠ²Π΅Π½Π½ΡΡ ΡΠ½Π΅Π³ΠΎΡ ΠΎΠ΄ΠΎΠ². ΠΠΎΠ½ΡΡΡΡΠΊΡΠΈΠ²Π½Π°Ρ ΠΎΡΠ½ΠΎΠ²Π° ΡΠ΅Ρ Π½ΠΎΠ»ΠΎΠ³ΠΈΠΈ Π½Π΅ ΠΏΠΎΠ΄Π΄Π°Π»Π°ΡΡ Π³Π»ΠΎΠ±Π°Π»ΡΠ½ΡΠΌ ΠΈΠ·ΠΌΠ΅Π½Π΅Π½ΠΈΡΠΌ ΠΎΠΊΠΎΠ»ΠΎ 45 Π»Π΅Ρ. ΠΠΎ ΡΠΎΠ²ΡΠ΅ΠΌΠ΅Π½Π½ΡΠ΅ Β«ΠΡΡΠ°Π½Β» ΠΌΠΎΠ΄Π΅ΡΠ½ΠΈΠ·ΠΈΡΡΡΡΡΡ ΠΈ ΠΎΡΠ½Π°ΡΠ°ΡΡΡΡ ΡΠΎΠ²ΡΠ΅ΠΌΠ΅Π½Π½ΡΠΌΠΈ ΠΎΠΏΡΠΈΡΠΌΠΈ ΠΈ ΡΠ΅Ρ Π½ΠΎΠ»ΠΎΠ³ΠΈΡΠΌΠΈ. ΠΡΠ½ΠΎΠ²Π½ΡΠ΅ Π΄ΠΎΡΡΠΎΠΈΠ½ΡΡΠ²Π° ΡΡΠΎΠΉ ΠΌΠΎΠ΄Π΅Π»ΠΈ - Π²ΡΡΠΎΠΊΠ°Ρ Π½Π°Π΄Π΅ΠΆΠ½ΠΎΡΡΡ ΠΈ ΠΏΡΠΎΡΡΠΎΡΠ° ΠΎΠ±ΡΠ»ΡΠΆΠΈΠ²Π°Π½ΠΈΡ ΠΈ ΡΠΊΡΠΏΠ»ΡΠ°ΡΠ°ΡΠΈΠΈ.
ΠΠ»Π°Π³ΠΎΠ΄Π°ΡΡ ΠΏΡΠΎΡΠ½ΠΎΠΉ ΠΊΠΎΠ½ΡΡΡΡΠΊΡΠΈΠΈ ΡΠ½Π΅Π³ΠΎΡ ΠΎΠ΄Π° Β«ΠΡΡΠ°Π½Β», ΡΠΏΡΡΠΊΠ°ΠΌ ΠΈ Π³ΠΎΡΠ½ΠΎΠ»ΡΠΆΠ½ΠΎΠΉ ΡΡΠ°ΡΡΠ΅ Π»ΡΠ±ΠΈΡΠ΅Π»Ρ Π°ΠΊΡΠΈΠ²Π½ΠΎΠ³ΠΎ ΠΎΡΠ΄ΡΡ Π° ΡΠΌΠΎΠΆΠ΅Ρ ΠΎΡΡΡΠΈΡΡ ΡΡΡΠ΄Π½ΠΎΠ΄ΠΎΡΡΡΠΏΠ½ΡΡ Π·ΠΈΠΌΠ½ΡΡ ΠΊΡΠ°ΡΠΎΡΡ. ΠΡΠΎΡΡΠΎΠ΅ ΡΠΏΡΠ°Π²Π»Π΅Π½ΠΈΠ΅ ΠΏΠΎΠ·Π²ΠΎΠ»ΠΈΡ ΡΠΏΡΠ°Π²Π»ΡΡΡ ΡΠ½Π΅Π³ΠΎΡ ΠΎΠ΄ΠΎΠΌ Π΄Π°ΠΆΠ΅ Π½ΠΎΠ²ΠΈΡΠΊΡ. Π‘ΠΈΡΡΠ΅ΠΌΠ° ΡΠΏΡΠ°Π²Π»Π΅Π½ΠΈΡ ΠΎΠ±Π»Π΅Π³ΡΠ°Π΅Ρ ΠΌΠ°Π½Π΅Π²ΡΠΈΡΠΎΠ²Π°Π½ΠΈΠ΅ Π² Π³ΡΡΡΠΎΠΌ Π»Π΅ΡΡ.
Π§ΡΠΎ ΠΎΠ·Π½Π°ΡΠ°Π΅Ρ ΠΎΡΠΌΠ΅ΡΠΊΠ° Β«A / AEΒ»? - ΠΏΠ΅ΡΠ²Π°Ρ Π±ΡΠΊΠ²Π° Π°Π»ΡΠ°Π²ΠΈΡΠ° Π³ΠΎΠ²ΠΎΡΠΈΡ ΠΎ ΠΌΠΎΠ΄Π΅Π»ΠΈ Ρ ΠΊΠΎΡΠΎΡΠΊΠΎΠΉ ΠΏΠ»Π°ΡΡΠΎΡΠΌΠΎΠΉ. ΠΡΠΊΠ²Π° Β«EΒ» ΠΎΠ±ΠΎΠ·Π½Π°ΡΠ°Π΅Ρ ΡΡΠ½ΠΊΡΠΈΡ ΡΠ»Π΅ΠΊΡΡΠΈΡΠ΅ΡΠΊΠΎΠ³ΠΎ Π·Π°ΠΏΡΡΠΊΠ°. ΠΡΠΈΠ½ΡΡΠΎ ΡΡΠΈΡΠ°ΡΡ, ΡΡΠΎ ΠΌΠΎΠ΄Π΅Π»Ρ ΠΡΡΠ°Π½ Π - ΠΊΠ»Π°ΡΡΠΈΡΠ΅ΡΠΊΠΈΠΉ ΡΠ½Π΅Π³ΠΎΡ ΠΎΠ΄. ΠΠΎ ΠΌΠ½ΠΎΠ³ΠΎΡΠΈΡΠ»Π΅Π½Π½ΡΠΌ ΠΏΡΠΎΡΡΠ±Π°ΠΌ ΡΠ½ΡΡΠ·ΠΈΠ°ΡΡΠΎΠ² ΡΠ½Π΅Π³ΠΎΡΠ±ΠΎΡΠΎΡΠ½ΠΎΠΉ ΡΠ΅Ρ Π½ΠΈΠΊΠΈ ΡΠΎΠ²ΡΠ΅ΠΌΠ΅Π½Π½ΡΠΉ Β«ΠΡΡΠ°Π½Β» ΠΎΡΡΠ°Π»ΡΡ Π² ΠΏΡΠ΅ΠΆΠ½Π΅ΠΌ Π²ΠΈΠ΄Π΅.
Β

Β
Π ΡΠ²ΠΎΡ ΠΎΡΠ΅ΡΠ΅Π΄Ρ, Β«ΠΡΡΠ°Π½ ΠΠΒ» Π½Π° ΡΠ΅Π³ΠΎΠ΄Π½ΡΡΠ½ΠΈΠΉ Π΄Π΅Π½Ρ Π΄ΠΎΡΠ°Π±ΠΎΡΠ°Π½. ΠΠ·ΠΌΠ΅Π½Π΅Π½ΠΈΡ ΠΊΠΎΡΠ½ΡΠ»ΠΈΡΡ Π²Π½Π΅ΡΠ½Π΅Π³ΠΎ Π²ΠΈΠ΄Π° ΠΊΠ°ΠΏΡΡΠΎΠ½Π°, Π΅Π³ΠΎ ΠΊΡΠ΅ΠΏΠ»Π΅Π½ΠΈΡ. ΠΠΎΡΠ»Π΅ ΠΎΠΏΡΠΎΠΊΠΈΠ΄ΡΠ²Π°Π½ΠΈΡ Π±Π°Π³Π°ΠΆΠ½ΠΈΠΊΠ° ΠΎΡΠΊΡΡΠ²Π°Π΅ΡΡΡ Π΄ΠΎΡΡΡΠΏ ΠΊ ΠΎΡΠ½ΠΎΠ²Π½ΡΠΌ ΡΠ·Π»Π°ΠΌ ΡΠ½Π΅Π³ΠΎΡ ΠΎΠ΄Π°. Π£Π΄ΠΎΠ±Π½ΠΎΠ΅ ΠΈ ΠΌΡΠ³ΠΊΠΎΠ΅ ΡΠΈΠ΄Π΅Π½ΡΠ΅ Π΄Π΅Π»Π°Π΅Ρ ΠΏΠΎΠ΅Π·Π΄ΠΊΡ ΠΌΠ°ΠΊΡΠΈΠΌΠ°Π»ΡΠ½ΠΎ ΠΊΠΎΠΌΡΠΎΡΡΠ½ΠΎΠΉ. ΠΠ·Π½Π°ΠΊΠΎΠΌΠΈΠ²ΡΠΈΡΡ Ρ ΠΎΡΠ½ΠΎΠ²Π½ΠΎΠΉ ΠΈΠ½ΡΠΎΡΠΌΠ°ΡΠΈΠ΅ΠΉ, ΠΏΠ΅ΡΠ΅Ρ ΠΎΠ΄ΠΈΠΌ ΠΊ ΠΎΠ±Π·ΠΎΡΡ ΡΡΠΎΠ²Π΅ΡΡΠ΅Π½ΡΡΠ²ΠΎΠ²Π°Π½Π½ΠΎΠΉ ΠΌΠΎΠ΄Π΅Π»ΠΈ Buran A / EΒ».
ΠΠ»ΠΎΠΊ: 2/6 ΠΠΎΠ»ΠΈΡΠ΅ΡΡΠ²ΠΎ ΡΠΈΠΌΠ²ΠΎΠ»ΠΎΠ²: 1439ΠΡΠΎ ΠΈΠ½ΡΠ΅ΡΠ΅ΡΠ½ΠΎ: Π’ΠΠ-3 ΠΌΠΎΠ΄ΠΈΡΠΈΠΊΠ°ΡΠΈΠΈ ΡΠ½Π΅Π³ΠΎΡ ΠΎΠ΄ΠΎΠ² Dingo (ΠΠΈΠ½Π³ΠΎ) ΠΈ ΠΈΡ ΡΠ΅Ρ Π½ΠΈΡΠ΅ΡΠΊΠΈΠ΅ Ρ Π°ΡΠ°ΠΊΡΠ΅ΡΠΈΡΡΠΈΠΊΠΈ - Π΄Π°Π²Π°ΠΉΡΠ΅ ΠΏΡΠΎΡΠΈΡΠ°Π΅ΠΌ Π³Π»Π°Π²Π½ΠΎΠ΅
Π£ ΡΠ½Π΅Π³ΠΎΡ ΠΎΠ΄Π° Π΅ΡΡΡ ΠΏΠΎΠ²ΠΎΡΠΎΡΠ½Π°Ρ Π»ΡΠΆΠ° ΠΈ Π΄Π²Π΅ Π·Π°Π΄Π½ΠΈΠ΅ Π³ΡΡΠ΅Π½ΠΈΡΡ. ΠΠ»Π°Π³ΠΎΠ΄Π°ΡΡ ΡΡΠΎΠΌΡ ΠΌΠ°ΡΠΈΠ½Π° Π½Π΅ Π±ΠΎΠΈΡΡΡ ΠΏΠ½Π΅ΠΉ, Π»Π΅ΡΠ°, ΠΊΡΡΡΠ°ΡΠ½ΠΈΠΊΠΎΠ² ΠΈ Π²Π΅ΡΠΎΠΊ Π΄Π΅ΡΠ΅Π²ΡΠ΅Π², ΠΊΠΎΡΠΎΡΡΠ΅ ΠΌΠΎΠ³ΡΡ ΠΏΠΎΠ²ΡΠ΅Π΄ΠΈΡΡ ΡΠ°ΠΌΡ. ΠΡΠΏΠΎΠ»ΡΠ·ΠΎΠ²Π°Π½ΠΈΠ΅ Π²ΡΠ΅Π³ΠΎ Π΄Π²ΡΡ Π³ΡΡΠ΅Π½ΠΈΡ ΠΏΠΎΠ»ΠΎΠΆΠΈΡΠ΅Π»ΡΠ½ΠΎ ΡΠΊΠ°Π·Π°Π»ΠΎΡΡ Π½Π° ΠΏΡΠΎΡ ΠΎΠ΄ΠΈΠΌΠΎΡΡΠΈ Π°Π²ΡΠΎΠΌΠΎΠ±ΠΈΠ»Ρ, ΡΠ°ΠΊ ΠΊΠ°ΠΊ ΠΈΡ ΠΎΠ±ΡΠ°Ρ ΠΏΠ»ΠΎΡΠ°Π΄Ρ ΠΎΠ±Π΅ΡΠΏΠ΅ΡΠΈΠ²Π°Π΅Ρ Π½ΠΈΠ·ΠΊΠΎΠ΅ ΡΠ΄Π΅Π»ΡΠ½ΠΎΠ΅ Π΄Π°Π²Π»Π΅Π½ΠΈΠ΅.
Β

Β
ΠΡΠ΅ ΠΎΠ΄Π½ΠΎ Π²Π°ΠΆΠ½ΠΎΠ΅ ΡΠΎΠΎΠ±ΡΠ°ΠΆΠ΅Π½ΠΈΠ΅ - ΠΌΠ°Π½Π΅Π²ΡΠ΅Π½Π½ΠΎΡΡΡ. Π‘ ΡΡΠΈΠΌ Π² ΠΡΡΠ°Π½Π΅ Π²ΡΠ΅ Ρ ΠΎΡΠΎΡΠΎ, ΡΠ°ΠΊ ΠΊΠ°ΠΊ Π»ΡΠΆΠΈ Π΄Π²ΡΡΡΠΎΡΠΎΠ½Π½ΠΈΠ΅ Π²ΠΌΠ΅ΡΡΠ΅ Ρ Π΄ΠΎΠ²ΠΎΠ»ΡΠ½ΠΎ ΠΊΠΎΡΠΎΡΠΊΠΎΠΉ ΠΏΡΠΎΠ΄ΠΎΠ»ΡΠ½ΠΎΠΉ Π±Π°Π·ΠΎΠΉ ΡΠ΅Ρ Π½ΠΈΠΊΠΈ ΠΏΠΎΠ·Π²ΠΎΠ»ΡΡΡ ΠΎΡΡΠ°Π²Π°ΡΡΡΡ ΠΌΠ°Π½Π΅Π²ΡΠ΅Π½Π½ΡΠΌΠΈ Π² Π΄ΠΎΠ²ΠΎΠ»ΡΠ½ΠΎ ΡΡΠ΅ΡΠ½Π΅Π½Π½ΡΡ ΡΡΠ»ΠΎΠ²ΠΈΡΡ , Π½Π°ΠΏΡΠΈΠΌΠ΅Ρ, Π½Π° Π»Π΅ΡΠ½ΡΡ ΡΡΠ°ΡΡΠΊΠ°Ρ Π»Π΅Π³ΠΊΠΎ ΠΎΠ±Ρ ΠΎΠ΄ΠΈΡΡ Π΄Π΅ΡΠ΅Π²ΡΡ. ΠΠΎΠ΄Π΅ΡΠ½ΠΈΠ·ΠΈΡΠΎΠ²Π°Π½Π½Π°Ρ ΡΠ°ΠΌΠ°, ΠΏΠΎΠ»ΡΡΠΈΠ²ΡΠ°Ρ ΠΏΠ΅ΡΠ΅Π΄Π½ΠΈΠΉ ΡΠΊΠΎΡ Π² ΡΡΠ½Π½Π΅Π»Π΅, Π½Π°ΡΡΠ΄Ρ Ρ ΡΠ²Π΅Π»ΠΈΡΠ΅Π½Π½ΡΠΌ Π΄ΠΎΡΠΎΠΆΠ½ΡΠΌ ΠΏΡΠΎΡΠ²Π΅ΡΠΎΠΌ, ΠΏΠΎΠ·Π²ΠΎΠ»ΡΠ΅Ρ Π»Π΅Π³ΠΊΠΎ ΠΏΠ΅ΡΠ΅Π΄Π²ΠΈΠ³Π°ΡΡΡΡ ΠΏΠΎ Π³Π»ΡΠ±ΠΎΠΊΠΎΠΌΡ ΡΠ½Π΅Π³Ρ.
ΠΠ»ΠΎΠΊ: 5/7 ΠΠΎΠ»ΠΈΡΠ΅ΡΡΠ²ΠΎ ΡΠΈΠΌΠ²ΠΎΠ»ΠΎΠ²: 1014Π‘Π»Π΅Π΄ΡΠ΅Ρ ΠΎΡΠΌΠ΅ΡΠΈΡΡ, ΡΡΠΎ ΡΠ½Π΅Π³ΠΎΡ ΠΎΠ΄ ΠΡΡΠ°Π½ Π ΠΎΡΠ΅Π½Ρ ΠΏΡΠΎΡΡ ΠΈ Π½Π΅ΠΏΡΠΈΡ ΠΎΡΠ»ΠΈΠ² Π² Π΄Π°Π»ΡΠ½Π΅ΠΉΡΠ΅ΠΌ ΠΎΠ±ΡΠ»ΡΠΆΠΈΠ²Π°Π½ΠΈΠΈ. ΠΠ°ΠΏΡΠ°ΡΡΠΈ Π»Π΅Π³ΠΊΠΎ Π½Π°ΠΉΡΠΈ. ΠΠ°ΡΠΈΠ½Π° ΠΈΠΌΠ΅Π΅Ρ ΠΎΡΠ»ΠΈΡΠ½ΡΡ ΡΠ΅ΠΌΠΎΠ½ΡΠΎΠΏΡΠΈΠ³ΠΎΠ΄Π½ΠΎΡΡΡ Π΄Π°ΠΆΠ΅ Π² ΠΏΠΎΠ»Π΅Π²ΡΡ ΡΡΠ»ΠΎΠ²ΠΈΡΡ , Π²Π΄Π°Π»ΠΈ ΠΎΡ ΡΠΈΠ²ΠΈΠ»ΠΈΠ·Π°ΡΠΈΠΈ.
ΡΡΠΎ ΠΎΡΠ½ΠΎΠ²Π° Π΄Π»Ρ ΡΡΡΠ°Π½ΠΎΠ²ΠΊΠΈ ΠΊΠ°ΠΆΠ΄ΠΎΠ³ΠΎ ΠΌΠ΅Ρ Π°Π½ΠΈΠ·ΠΌΠ° ΠΈ Π°Π³ΡΠ΅Π³Π°ΡΠ°. ΠΡΠ½ΠΎΠ²Π½ΡΠ΅ ΠΊΠΎΠΌΠΏΠΎΠ½Π΅Π½ΡΡ ΠΊΠΎΡΠΏΡΡΠ°:
Π Π°ΠΌΠ° Π½Π΅ΡΡΡΠ°Ρ, ΠΆΠ΅ΡΡΠΊΠ°Ρ, ΡΠ²Π°ΡΠ½Π°Ρ. ΠΠ»Π΅ΠΌΠ΅Π½ΡΡ ΠΊΠ°ΡΠΊΠ°ΡΠ° ΠΈΠ·Π³ΠΎΡΠΎΠ²Π»Π΅Π½Ρ ΠΈΠ· Π»ΠΈΡΡΠΎΠ²ΠΎΠΉ ΡΡΠ°Π»ΠΈ. ΠΠ΅ΡΡΠΊΠΎΡΡΡ ΠΊΠΎΠ½ΡΡΡΡΠΊΡΠΈΠΈ ΠΎΠ±Π΅ΡΠΏΠ΅ΡΠΈΠ²Π°Π΅Ρ ΠΊΠ°ΡΠΊΠ°Ρ, ΡΠΎΡΡΠΎΡΡΠΈΠΉ ΠΈΠ· ΡΠ³ΠΎΠ»ΠΊΠΎΠ² ΠΈ ΡΡΡΠ±ΠΎΠΊ. Π Π°ΠΌΠ° ΡΠ΄Π΅Π»Π°Π½Π° ΠΈΠ· ΡΡΡΠ±Ρ, Π° ΠΊΠ°ΠΏΠΎΡ ΠΈΠ· ΡΡΠ΅ΠΊΠ»ΠΎΠ²ΠΎΠ»ΠΎΠΊΠ½Π° Π·Π°ΠΊΡΡΠ²Π°Π΅Ρ ΠΌΠΎΡΠΎΡΠ½ΡΠΉ ΠΈ ΡΡΠ°Π½ΡΠΌΠΈΡΡΠΈΠΎΠ½Π½ΡΠΉ ΠΎΡΡΠ΅ΠΊ. Π‘ΠΎ ΡΡΠΎΡΠΎΠ½Ρ ΡΠΈΠ΄Π΅Π½ΡΡ Π΄Π²ΠΈΠ³Π°ΡΠ΅Π»Ρ ΠΏΡΠΈΠΊΡΡΡ ΠΊΡΡΡΠΊΠΎΠΉ ΠΈ ΠΏΡΠΈΠ±ΠΎΡΠ½ΠΎΠΉ ΠΏΠ°Π½Π΅Π»ΡΡ. Π Π½Π΅ΠΌ Π΅ΡΡΡ ΠΈΠ½ΡΡΡΡΠΌΠ΅Π½ΡΡ ΠΈ ΡΠ»Π΅ΠΌΠ΅Π½Ρ ΡΠΏΡΠ°Π²Π»Π΅Π½ΠΈΡ Π°ΠΏΠΏΠ°ΡΠ°ΡΠΎΠΌ. ΠΡΠΊΠΈΠ΄Π½ΠΎΠ΅ ΡΠΈΠ΄Π΅Π½ΡΠ΅, ΡΠ°ΡΡΡΠΈΡΠ°Π½Π½ΠΎΠ΅ Π½Π° 2 ΡΠ΅Π»ΠΎΠ²Π΅ΠΊ, ΡΡΡΠ°Π½Π°Π²Π»ΠΈΠ²Π°Π΅ΡΡΡ Π½Π° ΠΊΠ°ΡΠΊΠ°Ρ Π½Π° ΡΠ°ΡΠ½ΠΈΡΠ½ΡΡ ΠΏΠ΅ΡΠ»ΡΡ .
Π Π·Π°Π΄Π½Π΅ΠΉ ΠΏΠΎΠ»ΠΎΠ²ΠΈΠ½Π΅ ΡΠ°ΠΌΡ Π½Π°Ρ ΠΎΠ΄ΠΈΡΡΡ Π³ΡΡΠ·ΠΎΠ²ΠΎΠΉ ΠΎΡΡΠ΅ΠΊ. ΠΠΎ ΠΆΠ΅Π»Π°Π½ΠΈΡ ΠΏΠΎΡΡΠ΅Π±ΠΈΡΠ΅Π»Ρ ΡΠ½Π΅Π³ΠΎΡ ΠΎΠ΄Ρ Β«ΠΡΡΠ°Π½Β» ΡΠ°ΠΊΠΆΠ΅ ΠΊΠΎΠΌΠΏΠ»Π΅ΠΊΡΡΡΡΡΡ ΠΊΠΎΠΌΠΏΠ»Π΅ΠΊΡΠΎΠΌ Π΄Π»Ρ ΠΊΡΠ΅ΠΏΠ»Π΅Π½ΠΈΡ Π»ΡΠΆ.
ΠΠ»ΠΎΠΊ: 5/7 ΠΠΎΠ»ΠΈΡΠ΅ΡΡΠ²ΠΎ ΡΠΈΠΌΠ²ΠΎΠ»ΠΎΠ²: 756Π‘Π½Π΅Π³ΠΎΡ ΠΎΠ΄ ΠΎΡΠ½Π°ΡΠ΅Π½ Π΄ΠΈΠ½Π°ΠΌΠΈΡΠ΅ΡΠΊΠΈΠΌ Π΄Π²ΠΈΠ³Π°ΡΠ΅Π»Π΅ΠΌ ΠΌΠΎΡΠ½ΠΎΡΡΡΡ 34 Π».Ρ. Π Π°Π±ΠΎΡΠΈΠΉ ΠΎΠ±ΡΠ΅ΠΌ Π² 635 ΠΊΡΠ±. Π‘ΠΌ Π΄ΠΎΡΡΠ°ΡΠΎΡΠ΅Π½, ΡΡΠΎΠ±Ρ Π³ΠΎΠ»ΠΎΠ²Π° ΠΌΠΎΠ³Π»Π° Π΄Π²ΠΈΠ³Π°ΡΡΡΡ ΠΏΠΎ ΡΡΠ³ΡΠΎΠ±Π°ΠΌ ΠΊΠ°ΠΊ ΠΌΠΎΠΆΠ½ΠΎ Π±ΡΡΡΡΠ΅Π΅. ΠΡΠ΅ ΡΠ·Π»Ρ ΠΈ Π°Π³ΡΠ΅Π³Π°ΡΡ ΡΡΠΎΠΉ ΠΌΠΎΠ΄Π΅Π»ΠΈ ΡΠ΄Π΅Π»Π°Π½Ρ Π½Π° Π΄ΠΎΠ»Π³ΠΈΠ΅ Π³ΠΎΠ΄Ρ, ΠΎ ΡΠ΅ΠΌ ΡΠ²ΠΈΠ΄Π΅ΡΠ΅Π»ΡΡΡΠ²ΡΡΡ ΠΌΠ½ΠΎΠ³ΠΎΡΠΈΡΠ»Π΅Π½Π½ΡΠ΅ ΠΏΠΎΠ»ΠΎΠΆΠΈΡΠ΅Π»ΡΠ½ΡΠ΅ ΠΎΡΠ·ΡΠ²Ρ Π²Π»Π°Π΄Π΅Π»ΡΡΠ΅Π² Β«ΠΡΡΠ°Π½Π°Β». Π’ΠΎ Π΅ΡΡΡ ΠΌΠΎΠΆΠ½ΠΎ ΡΠΌΠ΅Π»ΠΎ ΡΠΊΠ°Π·Π°ΡΡ, ΡΡΠΎ Π²ΠΎΠΆΠ΄Π΅Π½ΠΈΠ΅ ΠΎΡΠ΅ΡΠ΅ΡΡΠ²Π΅Π½Π½ΠΎΠ³ΠΎ ΡΠ½Π΅Π³ΠΎΡ ΠΎΠ΄Π° ΠΏΠΎΠ»Π½ΠΎΡΡΡΡ ΡΠΎΠΎΡΠ²Π΅ΡΡΡΠ²ΡΠ΅Ρ ΡΡΠ΅Π±ΠΎΠ²Π°Π½ΠΈΡΠΌ Π±Π΅Π·ΠΎΠΏΠ°ΡΠ½ΠΎΡΡΠΈ. ΠΠ·Π΄ΠΈΡΡ ΠΏΠΎ ΡΠ½Π΅Π³Ρ ΠΎΡΠ΅Π½Ρ Π»Π΅Π³ΠΊΠΎ. Π ΡΠ»Π΅Π²ΠΎΠ΅ ΠΊΠΎΠ»Π΅ΡΠΎ Π±ΡΡΡΡΠΎ ΡΠ΅Π°Π³ΠΈΡΡΠ΅Ρ Π½Π° Π΄Π²ΠΈΠΆΠ΅Π½ΠΈΡ Π²ΠΎΠ΄ΠΈΡΠ΅Π»Ρ, ΠΊΠΎΡΠΎΡΡΠ΅ ΠΏΠ΅ΡΠ΅Π΄Π°ΡΡΡΡ Π½Π° ΠΏΠ΅ΡΠ΅Π΄Π½ΡΡ Π³ΡΡΠ΅Π½ΠΈΡΡ. Π‘ΡΠΎΠΈΡ ΠΎΡΠΌΠ΅ΡΠΈΡΡ Π²ΡΡΠΎΠΊΡΡ ΠΌΠ°Π½Π΅Π²ΡΠ΅Π½Π½ΠΎΡΡΡ Π°Π³ΡΠ΅Π³Π°ΡΠ°. ΠΠ΅ΡΠ΅Π΄Π²ΠΈΠΆΠ΅Π½ΠΈΠ΅ Π² Π³ΡΡΡΠΎΠΌ Π»Π΅ΡΡ Π½Π΅ ΠΏΡΠ΅Π΄ΡΡΠ°Π²Π»ΡΠ΅Ρ Π΄Π»Ρ Β«ΠΡΡΠ°Π½Π°Β» Π½ΠΈΠΊΠ°ΠΊΠΈΡ Π·Π°ΡΡΡΠ΄Π½Π΅Π½ΠΈΠΉ. Π§ΡΠΎΠ±Ρ Π²ΠΎΠ΄ΠΈΡΠ΅Π»Ρ Π±ΡΠ»ΠΎ ΠΏΡΠΎΡΠ΅ Π²ΡΠ±ΡΠ°ΡΡ Π½Π΅ΠΎΠ±Ρ ΠΎΠ΄ΠΈΠΌΡΠΉ ΡΠ΅ΠΆΠΈΠΌ Π΄Π²ΠΈΠΆΠ΅Π½ΠΈΡ, Π½Π° ΠΏΠΎΡΠ»Π΅Π΄Π½ΠΈΠ΅ ΠΌΠΎΠ΄Π΅Π»ΠΈ ΡΠ°Π·ΡΠ°Π±ΠΎΡΡΠΈΠΊΠΈ ΡΡΡΠ°Π½Π°Π²Π»ΠΈΠ²Π°ΡΡ Π΄Π²ΡΡ ΡΡΡΠΏΠ΅Π½ΡΠ°ΡΡΡ ΠΊΠΎΡΠΎΠ±ΠΊΡ ΠΏΠ΅ΡΠ΅Π΄Π°Ρ.
ΠΠ»ΠΎΠΊ: 8/11 ΠΠΎΠ»ΠΈΡΠ΅ΡΡΠ²ΠΎ ΡΠΈΠΌΠ²ΠΎΠ»ΠΎΠ²: 824Π‘ΡΠΎΠΈΠΌΠΎΡΡΡ Π½ΠΎΠ²ΠΎΠ³ΠΎ Buran A / AE ΠΏΡΠΈ ΠΏΠΎΠΊΡΠΏΠΊΠ΅ Π½Π°ΠΏΡΡΠΌΡΡ Ρ ΠΏΡΠΎΠΈΠ·Π²ΠΎΠ΄ΠΈΡΠ΅Π»Ρ ΡΠΎΡΡΠ°Π²ΠΈΡ 259 ΡΡΡΡΡ ΡΡΠ±Π»Π΅ΠΉ. ΠΠΎ Π΄ΠΎΡΡΠ°Π²ΠΊΠ° ΠΎΡΡΡΠ΅ΡΡΠ²Π»ΡΠ΅ΡΡΡ ΠΊΠΎΠΌΠΏΠ°Π½ΠΈΠ΅ΠΉ Β«Π ΡΡΡΠΊΠ°Ρ ΠΌΠ΅Ρ Π°Π½ΠΈΠΊΠ°Β» ΡΠΎΠ»ΡΠΊΠΎ Π² ΠΠΎΡΠΊΠΎΠ²ΡΠΊΡΡ ΠΈ Π―ΡΠΎΡΠ»Π°Π²ΡΠΊΡΡ ΠΎΠ±Π»Π°ΡΡΠΈ. ΠΠΈΡΠ΅Π»ΡΠΌ Π΄ΡΡΠ³ΠΈΡ ΡΠ΅ΡΡΠΈΡΠΎΡΠΈΠΉ ΡΠ»Π΅Π΄ΡΠ΅Ρ ΠΎΠ±ΡΠ°ΡΠ°ΡΡΡΡ ΠΊ ΡΠ΅ΡΠ΅Π»Π»Π΅ΡΠ°ΠΌ. ΠΡ ΡΠ΅Π½Π° ΡΠΆΠ΅ Π±ΡΠ΄Π΅Ρ Π΄ΠΎΡΠΎΠΆΠ΅, ΡΠ°ΠΊ ΠΊΠ°ΠΊ Π² Π½Π΅Π΅ Π²Ρ ΠΎΠ΄ΡΡ ΡΡΠ°Π½ΡΠΏΠΎΡΡΠ½ΡΠ΅ ΡΠ°ΡΡ ΠΎΠ΄Ρ ΡΠΎ ΡΠΊΠ»Π°Π΄ΠΎΠ² ΠΏΡΠΎΠΈΠ·Π²ΠΎΠ΄ΠΈΡΠ΅Π»Ρ (ΠΌΠ°ΡΠΈΠ½Π° Π±ΡΠ΄Π΅Ρ ΡΡΠΎΠΈΡΡ 265β280 ΡΡΡΡΡ ΡΡΠ±Π»Π΅ΠΉ Π² Π·Π°Π²ΠΈΡΠΈΠΌΠΎΡΡΠΈ ΠΎΡ ΡΠ΅Π³ΠΈΠΎΠ½Π°).
ΠΠΎΠ΄Π΅ΡΠΆΠ°Π½Π½ΡΠΉ ΡΠ½Π΅Π³ΠΎΡ ΠΎΠ΄ ΡΡΠΎΠΈΡ Π½Π°ΠΌΠ½ΠΎΠ³ΠΎ Π΄Π΅ΡΠ΅Π²Π»Π΅: ΠΎΡ 185 ΡΡΡΡΡ ΡΡΠ±Π»Π΅ΠΉ Π΄ΠΎ 220 ΡΡΡΡΡ ΡΠΎΡΡΠΈΠΉΡΠΊΠΈΡ ΡΡΠ±Π»Π΅ΠΉ. Π¦Π΅Π½Π° Π½Π° Π± / Ρ Π²Π΅ΡΡΠΈΡ Π·Π°Π²ΠΈΡΠΈΡ ΠΎΡ Π³ΠΎΠ΄Π° Π²ΡΠΏΡΡΠΊΠ°, ΠΎΠ±ΡΠΈΡ ΡΠ΅Ρ Π½ΠΈΡΠ΅ΡΠΊΠΈΡ ΡΡΠ»ΠΎΠ²ΠΈΠΉ ΠΈ ΠΏΡΠΎΠΉΠ΄Π΅Π½Π½ΠΎΠ³ΠΎ ΠΊΠΈΠ»ΠΎΠΌΠ΅ΡΡΠ°ΠΆΠ°.
ΠΡΠ»ΠΈ Π²Π°Ρ ΡΠ½Π΅Π³ΠΎΡ ΠΎΠ΄ ΡΠ»ΠΎΠΌΠ°Π»ΡΡ ΠΈΠ»ΠΈ Π²Ρ ΡΠ΅ΡΠΈΠ»ΠΈ Π²Π·ΡΡΡ Π½Π΅ΠΈΡΠΏΡΠ°Π²Π½ΡΠΉ ΠΡΡΠ°Π½, Π²Π°ΠΌ ΠΏΠΎΡΡΠ΅Π±ΡΡΡΡΡ Π·Π°ΠΏΠ°ΡΠ½ΡΠ΅ ΡΠ°ΡΡΠΈ. ΠΡ ΠΌΠΎΠΆΠ½ΠΎ ΠΏΡΠΈΠΎΠ±ΡΠ΅ΡΡΠΈ Π² Π»ΡΠ±ΠΎΠΌ ΡΠΏΠ΅ΡΠΈΠ°Π»ΠΈΠ·ΠΈΡΠΎΠ²Π°Π½Π½ΠΎΠΌ ΠΌΠ°Π³Π°Π·ΠΈΠ½Π΅ ΠΌΠΎΡΠΎΡΠΈΠΊΠ»ΠΎΠ². ΠΡΠΈΠ΅Π½ΡΠΈΡΠΎΠ²ΠΎΡΠ½ΡΠ΅ ΡΠ΅Π½Ρ Π½Π° ΠΊΠΎΠΌΠΏΠ»Π΅ΠΊΡΡΡΡΠΈΠ΅ (Π² ΡΡΠ±Π»ΡΡ ):
| ΠΠ»ΠΎΠΊ Π΄Π²ΠΈΠ³Π°ΡΠ΅Π»Ρ Π ΠΠ-640-34 Π² ΡΠ±ΠΎΡΠ΅ | 32100 |
| ΠΠΎΠ»Π΅Π½Π²Π°Π» Buran RM 110504240 | 16500 |
| ΠΠ°Π³ΠΎΠ»ΠΎΠ²ΠΎΠΊ | 1780 Π³ |
| ΠΠ°Π» ΠΏΡΠΈΠ²ΠΎΠ΄Π° Ρ ΡΠ΅ΡΡΠ΅ΡΠ½ΡΠΌΠΈ | 1090 |
| Π£Π·Π΅Π» ΠΏΡΠΈΠ²ΠΎΠ΄Π½ΠΎΠ³ΠΎ Π²Π°Π»Π° | 1489 |
| ΠΠΎΠΌΠΏΠΎΠ·ΠΈΡΠ½Π°Ρ Π³ΡΡΠ΅Π½ΠΈΡΠ° MD | 10000 |
| Π’Π΅Π»Π΅ΠΆΠΊΠ° Ρ 3 ΠΏΡΡΠΆΠΈΠ½Π°ΠΌΠΈ | 1560 |
| ΠΡΡΠ°Π½ Π ΡΡΠΈΠ»Π΅Π½Π½ΡΠΉ ΠΊΠ°ΠΏΡΡΠΎΠ½ | 4800 |
| ΠΡΡΠ°Π½ Π ΡΠ°ΡΠ° | 960 |
| Π’ΠΎΡΠ΅ΡΠ½ΡΠΉ ΡΠ²Π΅ΡΠΈΠ»ΡΠ½ΠΈΠΊ, ΡΠ΅Π³ΡΠ»ΠΈΡΡΠ΅ΠΌΡΠΉ | 1150 |
| ΠΠ°Π΄Π½ΠΈΠΉ Π±Π°Π³Π°ΠΆΠ½ΠΈΠΊ | 5340 |
| ΠΠ°ΠΌΠΏΠ΅Ρ ΠΡΡΠ°Π½ Π | 920 |
| ΠΡΡΠ°Π½ Π‘ΠΈΠ΄Π΅Π½ΡΠ΅ | 1950 |
| ΠΡΡΠ°Π½ Π»ΡΠΆΠ½ΡΠΉ | 1930 Π³ |
| Π‘Π±ΠΎΡΠΊΠ° Π²Π΅Π½ΡΠΈΠ»ΡΡΠΎΡΠ° | 5660 |
| ΠΡΡΠΏΠΏΠ° ΡΠΎΡΠΌΠΎΠ·ΠΎΠ² | 2030 Π³ |
Π Π°ΡΠΏΠΎΠ»ΠΎΠΆΠ΅Π½ΠΈΠ΅ ΠΎΡΠ³Π°Π½ΠΎΠ² ΡΠΏΡΠ°Π²Π»Π΅Π½ΠΈΡ ΠΏΠΎΠΊΠ°Π·Π°Π½ΠΎ Π½Π° ΡΠΈΡ.6.
Π ΠΈΡΡΠ½ΠΎΠΊ. 6 - ΠΡΠ³Π°Π½Ρ ΡΠΏΡΠ°Π²Π»Π΅Π½ΠΈΡ
Β

Β
Π ΡΡΠ°Π³ ΡΠΎΡΠΌΠΎΠ·Π° ΡΠ°ΡΠΏΠΎΠ»ΠΎΠΆΠ΅Π½ Π½Π° Π»Π΅Π²ΠΎΠΌ ΡΡΠ»Π΅. ΠΡΠΈ Π½Π°ΠΆΠ°ΡΠΈΠΈ Π½Π° ΡΡΡΠ°Π³ Π°ΠΊΡΠΈΠ²ΠΈΡΡΠ΅ΡΡΡ ΡΠΎΡΠΌΠΎΠ·Π½ΠΎΠΉ ΠΌΠ΅Ρ Π°Π½ΠΈΠ·ΠΌ, ΠΈ ΠΏΠΎΡΠ»Π΅ ΠΎΡΠΏΡΡΠΊΠ°Π½ΠΈΡ ΡΡΡΠ°Π³ Π°Π²ΡΠΎΠΌΠ°ΡΠΈΡΠ΅ΡΠΊΠΈ Π²ΠΎΠ·Π²ΡΠ°ΡΠ°Π΅ΡΡΡ Π² ΠΈΡΡ ΠΎΠ΄Π½ΠΎΠ΅ ΡΠΎΡΡΠΎΡΠ½ΠΈΠ΅. ΠΠ°ΠΌΠ΅Π΄Π»Π΅Π½ΠΈΠ΅ ΡΠ½Π΅Π³ΠΎΡ ΠΎΠ΄Π° Π±ΡΠ΄Π΅Ρ Π·Π°Π²ΠΈΡΠ΅ΡΡ ΠΎΡ ΠΊΠ°ΡΠ΅ΡΡΠ²Π° ΡΠ½Π΅ΠΆΠ½ΠΎΠ³ΠΎ ΠΏΠΎΠΊΡΠΎΠ²Π°.
ΠΠ½Π΅Π½ΠΈΠ΅ ΡΠΊΡΠΏΠ΅ΡΡΠ°
Π ΡΠΊΠΈΠ½ ΠΠ°Π½ΠΈΡΠ»Ρ
Π‘Π½Π΅Π³ΠΎΡ ΠΎΠ΄Π½ΡΠΉ ΡΠΏΠ΅ΡΠΈΠ°Π»ΠΈΡΡ Β«ΠΡΡΠ°Π½Β». Π ΡΠ²ΠΎΠ±ΠΎΠ΄Π½ΠΎΠ΅ Π²ΡΠ΅ΠΌΡ Π»ΠΎΠ²Π»Ρ ΡΡΠ±Ρ.
Π‘ΠΏΡΠΎΡΠΈΡΠ΅ Ρ ΡΠΊΡΠΏΠ΅ΡΡΠ°
ΠΠ½ΠΈΠΌΠ°Π½ΠΈΠ΅! ΠΡΡΡΡΠΎΠ΅ ΠΈ ΡΠ°ΡΡΠΎΠ΅ ΡΠΎΡΠΌΠΎΠΆΠ΅Π½ΠΈΠ΅ Π΄Π²ΠΈΠΆΡΡΠ΅Π³ΠΎΡΡ Π½Π° Π²ΡΡΠΎΠΊΠΎΠΉ ΡΠΊΠΎΡΠΎΡΡΠΈ ΡΡΠ°Π½ΡΠΏΠΎΡΡΠ½ΠΎΠ³ΠΎ ΡΡΠ΅Π΄ΡΡΠ²Π° ΠΌΠΎΠΆΠ΅Ρ Π²ΡΠ·Π²Π°ΡΡ ΠΏΠ΅ΡΠ΅Π³ΡΠ΅Π² ΡΠΎΡΠΌΠΎΠ·Π½ΠΎΠ³ΠΎ ΠΌΠ΅Ρ Π°Π½ΠΈΠ·ΠΌΠ°, ΡΡΠΎ ΠΏΡΠΈΠ²ΠΎΠ΄ΠΈΡ ΠΊ Π·Π½Π°ΡΠΈΡΠ΅Π»ΡΠ½ΠΎΠΌΡ ΡΠ½ΠΈΠΆΠ΅Π½ΠΈΡ ΡΡΡΠ΅ΠΊΡΠΈΠ²Π½ΠΎΡΡΠΈ ΡΠΎΡΠΌΠΎΠΆΠ΅Π½ΠΈΡ.
ΠΡΠΊΠ»ΡΡΠ°ΡΠ΅Π»Ρ ΡΡΡΠ½ΠΎΠ³ΠΎ ΡΡΠΎΠΏ-ΡΠΈΠ³Π½Π°Π»Π°. ΠΡΠΈ ΡΡΠ°Π±Π°ΡΡΠ²Π°Π½ΠΈΠΈ ΡΠΎΡΠΌΠΎΠ·Π½ΠΎΠ³ΠΎ ΡΡΡΠ°Π³Π° ΡΡΠΎΠΊ Π·Π°ΠΌΡΠΊΠ°Π΅Ρ ΠΊΠΎΠ½ΡΠ°ΠΊΡΡ ΠΈ Π·Π°Π³ΠΎΡΠ°Π΅ΡΡΡ ΠΈΠ½Π΄ΠΈΠΊΠ°ΡΠΎΡ ΡΡΠΎΠΏ-ΡΠΈΠ³Π½Π°Π»Π°, ΠΊΠΎΡΠΎΡΡΠΉ ΡΡΡΠ°Π½ΠΎΠ²Π»Π΅Π½ Π² Π·Π°Π΄Π½Π΅ΠΌ ΡΠΎΠ½Π°ΡΠ΅. ΠΠΎΡΠ»Π΅ ΠΎΡΠΏΡΡΠΊΠ°Π½ΠΈΡ ΡΡΡΠ°Π³Π° ΡΡΠΎΠΊ ΠΏΠ΅ΡΠ΅ΠΊΠ»ΡΡΠ°ΡΠ΅Π»Ρ ΠΏΠΎΠ»Π½ΠΎΡΡΡΡ ΡΠ°Π·ΠΌΡΠΊΠ°Π΅Ρ ΠΊΠΎΠ½ΡΠ°ΠΊΡΡ, ΠΏΡΠΈ ΡΡΠΎΠΌ Π»Π°ΠΌΠΏΠ° Π³Π°ΡΠ½Π΅Ρ.
ΠΡΠΎΡΠΈΠ΅ ΠΎΡΠ³Π°Π½Ρ ΡΠΏΡΠ°Π²Π»Π΅Π½ΠΈΡ ΠΈ ΠΌΠ΅Ρ Π°Π½ΠΈΠ·ΠΌΡ:
ΠΠ½Π΅Π½ΠΈΠ΅ ΡΠΊΡΠΏΠ΅ΡΡΠ°
Π ΡΠΊΠΈΠ½ ΠΠ°Π½ΠΈΡΠ»Ρ
Π‘Π½Π΅Π³ΠΎΡ ΠΎΠ΄Π½ΡΠΉ ΡΠΏΠ΅ΡΠΈΠ°Π»ΠΈΡΡ Β«ΠΡΡΠ°Π½Β». Π ΡΠ²ΠΎΠ±ΠΎΠ΄Π½ΠΎΠ΅ Π²ΡΠ΅ΠΌΡ Π»ΠΎΠ²Π»Ρ ΡΡΠ±Ρ.
Π‘ΠΏΡΠΎΡΠΈΡΠ΅ Ρ ΡΠΊΡΠΏΠ΅ΡΡΠ°
ΠΠ½ΠΈΠΌΠ°Π½ΠΈΠ΅! ΠΡΠΈ Π²ΠΊΠ»ΡΡΠ΅Π½ΠΈΠΈ ΠΏΠ΅ΡΠ΅Π΄Π°ΡΠΈ Π·Π°Π΄Π½Π΅Π³ΠΎ Ρ ΠΎΠ΄Π° ΡΠΎΡΠΌΠΎΠ· Π΄ΠΎΠ»ΠΆΠ΅Π½ Π±ΡΡΡ Π·Π°Π±Π»ΠΎΠΊΠΈΡΠΎΠ²Π°Π½.
ΠΠ»ΠΎΠΊ: 6/7 ΠΠΎΠ»ΠΈΡΠ΅ΡΡΠ²ΠΎ ΡΠΈΠΌΠ²ΠΎΠ»ΠΎΠ²: 1693Π ΡΠ½Π΅Π³ΠΎΡ ΠΎΠ΄Π΅ ΠΈΡΠΏΠΎΠ»ΡΠ·ΡΠ΅ΡΡΡ ΡΠΈΡΡΠ΅ΠΌΠ° ΠΊΠΎΠΌΠ±ΠΈΠ½ΠΈΡΠΎΠ²Π°Π½Π½ΠΎΠ³ΠΎ ΡΠ»Π΅ΠΊΡΡΠΎΠ½Π½ΠΎΠ³ΠΎ ΠΎΠ±ΠΎΡΡΠ΄ΠΎΠ²Π°Π½ΠΈΡ (EO) Π½Π° 12 Π; ΠΎΠ΄ΠΈΠ½ ΠΏΡΠΎΠ²ΠΎΠ΄ Π΄Π»Ρ Π·Π°Π΄Π½Π΅Π³ΠΎ ΡΠΎΠ½Π°ΡΡ, Π΄Π»Ρ Π΄ΡΡΠ³ΠΎΠ³ΠΎ ΠΠ - Π΄Π²Π° ΠΏΡΠΎΠ²ΠΎΠ΄Π°.
ΠΠ΅ΡΠΊΠΎΠ½ΡΠ°ΠΊΡΠ½Π°Ρ ΡΠ»Π΅ΠΊΡΡΠΎΠ½Π½Π°Ρ ΡΠΈΡΡΠ΅ΠΌΠ° Π·Π°ΠΆΠΈΠ³Π°Π½ΠΈΡ ΡΠΎΠ·Π΄Π°Π΅ΡΡΡ Π½Π΅ΡΠΊΠΎΠ»ΡΠΊΠΈΠΌΠΈ ΠΏΡΠΎΠΈΠ·Π²ΠΎΠ΄ΠΈΡΠ΅Π»ΡΠΌΠΈ:
Π‘ΠΈΡΡΠ΅ΠΌΠ° Π·Π°ΠΆΠΈΠ³Π°Π½ΠΈΡ Π΄ΠΎΠ»ΠΆΠ½Π° ΡΡΡΠ°Π½Π°Π²Π»ΠΈΠ²Π°ΡΡΡΡ Π½Π° Π°Π²ΡΠΎΠΌΠΎΠ±ΠΈΠ»ΠΈ ΡΠΎΠ»ΡΠΊΠΎ Π² ΠΊΠΎΠΌΠΏΠ»Π΅ΠΊΡΠ΅; ΠΏΡΠΈ ΠΈΡΠΏΠΎΠ»ΡΠ·ΠΎΠ²Π°Π½ΠΈΠΈ ΠΎΡΠ΄Π΅Π»ΡΠ½ΠΎΠ³ΠΎ ΡΠ»Π΅ΠΌΠ΅Π½ΡΠ° ΡΠΈΡΡΠ΅ΠΌΡ Π·Π°ΠΆΠΈΠ³Π°Π½ΠΈΡ (ΠΊΡΠΎΠΌΠ΅ ΡΡΡΡΠΎΠΉΡΡΠ²Π° ΠΌΠ°Ρ ΠΎΠ²ΠΈΠΊΠ°) Π²ΠΎΠ·ΠΌΠΎΠΆΠ½ΠΎ ΠΏΠΎΠ²ΡΠ΅ΠΆΠ΄Π΅Π½ΠΈΠ΅ Π΄Π²ΠΈΠ³Π°ΡΠ΅Π»Ρ.
ΠΡΠΎΡΠΈΠ΅ ΡΠ»Π΅ΠΌΠ΅Π½ΡΡ ΡΠ»Π΅ΠΊΡΡΠΎΠΎΠ±ΠΎΡΡΠ΄ΠΎΠ²Π°Π½ΠΈΡ:
ΠΠ° Π½Π΅ΠΊΠΎΡΠΎΡΡΡ Π²Π΅ΡΡΠΈΡΡ ΠΡΡΠ°Π½Π° ΡΡΡΠ°Π½ΠΎΠ²Π»Π΅Π½Π° ββΡΠΈΡΡΠ΅ΠΌΠ° Ρ ΡΠ»Π΅ΠΊΡΡΠΈΡΠ΅ΡΠΊΠΈΠΌ Π±Π»ΠΎΠΊΠΎΠΌ, ΠΊΠΎΡΠΎΡΠ°Ρ ΠΏΡΠΈ ΠΏΠΎΠ»ΡΡΠ΅Π½ΠΈΠΈ ΠΈΠ½ΡΠΎΡΠΌΠ°ΡΠΈΠΈ ΠΎΡ Π΄Π°ΡΡΠΈΠΊΠΎΠ², ΡΠ°ΡΠΏΠΎΠ»ΠΎΠΆΠ΅Π½Π½ΡΡ Π½Π° Π΄Π²ΠΈΠ³Π°ΡΠ΅Π»Π΅, ΡΠΏΡΠ°Π²Π»ΡΠ΅Ρ ΡΠΎΡΡΡΠ½ΠΊΠ°ΠΌΠΈ ΠΈ ΠΊΠ°ΡΡΡΠΊΠ°ΠΌΠΈ ΡΠΈΡΡΠ΅ΠΌΡ Π·Π°ΠΆΠΈΠ³Π°Π½ΠΈΡ.
ΠΠΎ Π²ΡΠ΅ΠΌΡ ΡΠ°Π±ΠΎΡΡ ΠΌΠΎΠ³ΡΡ Π²ΠΎΠ·Π½ΠΈΠΊΠ½ΡΡΡ Π½Π΅ΠΈΡΠΏΡΠ°Π²Π½ΠΎΡΡΠΈ ΠΈΠ·-Π·Π° ΠΈΠ·Π½ΠΎΡΠ°, ΠΏΠ΅ΡΠ΅ΠΊΠΎΡΠ° ΠΈ ΠΏΡΠ°Π²ΠΈΠ» ΠΎΠ±ΡΠ»ΡΠΆΠΈΠ²Π°Π½ΠΈΡ. ΠΡΠΈ ΠΈΡ Π±ΡΡΡΡΠΎΠΌ ΡΡΡΡΠ°Π½Π΅Π½ΠΈΠΈ Π±ΡΠ΄ΡΡ ΠΈΡΠΊΠ»ΡΡΠ΅Π½Ρ Π΄Π°Π»ΡΠ½Π΅ΠΉΡΠΈΠ΅ ΠΎΠΏΠ°ΡΠ½ΡΠ΅ ΠΏΠΎΡΠ»Π΅Π΄ΡΡΠ²ΠΈΡ Π΄Π»Ρ ΡΡΡΡΠΎΠΉΡΡΠ²Π° ΡΡΡΡΠΎΠΉΡΡΠ²Π° ΠΈ Π±ΡΠ΄Π΅Ρ ΠΎΠ±Π΅ΡΠΏΠ΅ΡΠ΅Π½Π° Π½ΠΎΡΠΌΠ°Π»ΡΠ½Π°Ρ ΡΠ°Π±ΠΎΡΠ°.
ΠΡΠ»ΠΈ Π½Π° ΡΠ½Π΅Π³ΠΎΡ ΠΎΠ΄Π΅ ΡΠ°Π±ΠΎΡΠ°Π΅Ρ ΡΡΠ°ΡΡΠ΅Ρ, Π½ΠΎ Π²Π°Π» Π΄Π²ΠΈΠ³Π°ΡΠ΅Π»Ρ Π½Π΅ Π²ΡΠ°ΡΠ°Π΅ΡΡΡ, ΡΠΎ ΠΏΡΠΈΡΠΈΠ½Ρ Π½Π΅ΠΈΡΠΏΡΠ°Π²Π½ΠΎΡΡΠΈ ΠΌΠΎΠ³ΡΡ Π±ΡΡΡ ΡΠ»Π΅Π΄ΡΡΡΠΈΠ΅: Π·Π°Π·ΡΠ±ΡΠΈΠ½Ρ Π½Π° Π·ΡΠ±ΡΡΡ ΡΠ΅ΡΡΠ΅ΡΠ½ΠΈ, ΠΎΡΡΡΡΡΡΠ²ΠΈΠ΅ Π·Π°ΡΠ΅ΠΏΠ»Π΅Π½ΠΈΡ, ΠΏΡΠΎΠ±ΡΠΊΡΠΎΠ²ΠΊΠ° ΠΌΡΡΡΡ ΡΠ²ΠΎΠ±ΠΎΠ΄Π½ΠΎΠ³ΠΎ Ρ ΠΎΠ΄Π°. Π£Π΄Π°Π»ΠΈΡΠ΅ Π·Π°Π·ΡΠ±ΡΠΈΠ½Ρ, Π·Π°ΠΏΠΎΠ»Π½ΠΈΠ² ΠΏΠΎΠ²ΡΠ΅ΠΆΠ΄Π΅Π½Π½ΡΠ΅ Π·ΡΠ±Ρ ΠΈΠ»ΠΈ Π·Π°ΠΌΠ΅Π½ΠΈΠ² ΠΈΠ·Π½ΠΎΡΠ΅Π½Π½ΡΠ΅ Π΄Π΅ΡΠ°Π»ΠΈ. ΠΡΠ»ΠΈ ΡΡΠ΅ΠΏΠ»Π΅Π½ΠΈΠ΅ ΠΏΡΠΎΡΠΊΠ°Π»ΡΠ·ΡΠ²Π°Π΅Ρ, Π΅Π³ΠΎ Π½Π΅ΠΎΠ±Ρ ΠΎΠ΄ΠΈΠΌΠΎ ΠΎΡΡΠ΅ΠΌΠΎΠ½ΡΠΈΡΠΎΠ²Π°ΡΡ Π² ΠΌΠ°ΡΡΠ΅ΡΡΠΊΠΎΠΉ.
ΠΠ»ΠΎΠΊ: 7/7 ΠΠΎΠ»ΠΈΡΠ΅ΡΡΠ²ΠΎ ΡΠΈΠΌΠ²ΠΎΠ»ΠΎΠ²: 2934
| ΠΠΎΠ΄Π΅Π»ΠΈΡΡΡΡ Π² ΡΠΎΡΡΠ΅ΡΡΡ : | ΠΡΠ΅Π½ΠΈΡΠ΅ ΡΡΠ°ΡΡΡ: ΠΠ°Π³ΡΡΠΆΠ°Π΅ΡΡΡ... |
Π―ΠΌΠ°Ρ
Π° Π²Π΅Π½ΡΡΡΠ° ΠΌΡΠ»ΡΡΠΈ ΠΏΡΡΠΏΠΎΡ Π·Π°ΠΌΠ΅Π½Π° ΠΌΠ°ΡΠ»Π° Π΄Π²ΠΈΠ³Π°ΡΠ΅Π»Π΅ ΠΏΠΎΠΊΠ°Π·Π°Π½ΠΈΡ ΡΡ
Π΅ΠΌΡ
ΠΠ°ΠΌΠ΅Π½Π° ΠΌΠ°ΡΠ»Π° Π² ΡΠ΅Π΄ΡΠΊΡΠΎΡΠ΅ ΡΠ½Π΅Π³ΠΎΡ
ΠΎΠ΄Π° ΡΠΌΠ°Ρ
Π° Π²Π΅Π½ΡΡΡΠ°
ΠΠ°ΠΌΠ΅Π½Π° ΠΌΠΎΡΠΎΡΠ½ΠΎΠ³ΠΎ ΠΌΠ°ΡΠ»Π° Π² ΡΠ΅ΡΡΡΠ΅Ρ
ΡΠ°ΠΊΡΠ½ΠΎΠΌ Π΄Π²ΠΈΠ³Π°ΡΠ΅Π»...ΠΠ°ΠΌΠ΅Π½Π° ΠΌΠΎΡΠΎΡΠ½ΠΎΠ³ΠΎ ΠΌΠ°ΡΠ»Π° Π² ΡΠ΅ΡΡΡΠ΅Ρ
ΡΠ°ΠΊΡΠ½ΠΎΠΌ Π΄Π²ΠΈΠ³Π°ΡΠ΅Π»Π΅ ΡΠ½Π΅Π³ΠΎΡ
ΠΎΠ΄Π° Π―ΠΌΠ°Ρ
Π° 973 ΡΠΌ, 120 Π».Ρ. ΠΠ±ΡΠ·Π°ΡΠ΅Π»ΡΠ½ΠΎ Π·Π°ΠΌΠ΅Π½ΠΈΡΠ΅ ΠΌΠΎΡΠΎΡΠ½ΠΎΠ΅ ΠΌΠ°ΡΠ»ΠΎ ΠΏΠΎΡΠ»Π΅ ΠΏΠ΅ΡΠ²ΡΡ
800 ΠΊΠΌ (500 ΠΌΠΈΠ»Ρ)
Π’ΠΠ-9 ΡΠ½Π΅Π³ΠΎΡ
ΠΎΠ΄ΠΎΠ² ΠΌΠΎΠ΄Π΅Π»ΡΠ½ΠΎΠ³ΠΎ ΡΡΠ΄Π° Π―ΠΌΠ°Ρ
Π° (Yamaha) ΠΈ ΠΈΡ
Ρ
Π°ΡΠ°ΠΊΡΠ΅ΡΠΈΡΡΠΈΠΊΠΈ: ΡΠ°ΡΠΏΠΈΡΠ΅ΠΌ ΠΏΠΎ ΠΏΡΠ½ΠΊΡΠ°ΠΌΠ‘Π½Π΅Π³ΠΎΡ
ΠΎΠ΄ Β«YamahaΒ» Π²ΠΌΠ΅ΡΡΠ΅ Ρ Π½Π΅ΠΊΠΎΡΠΎΡΡΠΌΠΈ Π΄ΡΡΠ³ΠΈΠΌΠΈ ΡΡΠΈΡΠ°Π΅ΡΡΡ Π»ΡΡΡΠΈΠΌ ΡΠ½Π΅Π³ΠΎΡ
ΠΎΠ΄ΠΎΠΌ Π΄Π»Ρ ΠΎΡ
ΠΎΡΡ, ΠΊΠΎΡΠΎΡΡΠΉ ΠΏΡΠ΅ΠΊΡΠ°ΡΠ½ΠΎ Π²ΡΠΏΠΎΠ»Π½ΡΠ΅Ρ ΡΠ²ΠΎΡ Π·Π°Π΄Π°ΡΡ. ΠΠΎ Π³Π»ΡΠ±ΠΎΠΊΠΎΠΌΡ ΡΠ½Π΅Π³Ρ ΠΎΡΠ΅Π½Ρ ΡΡΡΠ΄Π½ΠΎ...
Π―ΠΌΠ°Ρ
Π° Π²Π΅Π½ΡΡΡΠ° ΠΌΡΠ»ΡΡΠΈ ΠΏΡΡΠΏΠΎΡ: ΠΎΡΠ·ΡΠ²ΡΠ§ΡΠΎ ΡΠ°ΡΡΠΊΠ°Π·ΡΠ²Π°ΡΡ Π²Π»Π°Π΄Π΅Π»ΡΡΡ Yamaha Venture Multi Purpose ΠΎ ΡΠ²ΠΎΠΈΡ
ΡΠ½Π΅Π³ΠΎΡ
ΠΎΠ΄Π°Ρ
ΠΏΠΎΡΠ»Π΅ Π³ΠΎΠ΄Π° ΠΈΡΠΏΠΎΠ»ΡΠ·ΠΎΠ²Π°Π½ΠΈΡ?
Π―ΠΌΠ°Ρ
Π° Π²Π΅Π½ΡΡΡΠ° ΠΌΡΠ»ΡΡΠΈ ΠΏΡΡΠΏΠΎΡ Π·Π°ΠΌΠ΅Π½Π° ΠΌΠ°ΡΠ»Π° Π΄Π²ΠΈΠ³Π°ΡΠ΅Π»Π΅ ΠΏΠΎΠΊΠ°Π·Π°Π½ΠΈΡ ΡΡ
Π΅ΠΌΡΠ―ΠΌΠ°Ρ
Π° Π²Π΅Π½ΡΡΡΠ° ΠΌΡΠ»ΡΡΠΈ ΠΏΡΡΠΏΠΎΡ Π·Π°ΠΌΠ΅Π½Π° ΠΌΠ°ΡΠ»Π° Π΄Π²ΠΈΠ³Π°ΡΠ΅Π»Π΅ ΠΏΠΎΠΊΠ°Π·Π°Π½ΠΈΡ ΡΡ
Π΅ΠΌΡ Π’Π΅Ρ
ΠΎΠ±ΡΠ»ΡΠΆΠΈΠ²Π°Π½ΠΈΠ΅ ΡΠ½Π΅Π³ΠΎΡ
ΠΎΠ΄Π° Yamaha ΠΠ½ΠΎΠ³ΠΈΠ΅ Π²Π»Π°Π΄Π΅Π»ΡΡΡ ΡΠ½Π΅Π³ΠΎΡ
ΠΎΠ΄ΠΎΠ² Yamaha (Venture, Warrior,
Π’Π΅Ρ
Π½ΠΈΡΠ΅ΡΠΊΠΈΠ΅ Ρ
Π°ΡΠ°ΠΊΡΠ΅ΡΠΈΡΡΠΈΠΊΠΈ ΡΠ½Π΅Π³ΠΎΡ
ΠΎΠ΄ΠΎΠ² Yamaha VentureΠ₯Π°ΡΠ°ΠΊΡΠ΅ΡΠΈΡΡΠΈΠΊΠΈ ΠΈ ΠΎΡΠΎΠ±Π΅Π½Π½ΠΎΡΡΠΈ ΡΠΊΡΠΏΠ»ΡΠ°ΡΠ°ΡΠΈΠΈ ΡΠ½Π΅Π³ΠΎΡ
ΠΎΠ΄ΠΎΠ² Yamaha Venture.
Π―ΠΌΠ°Ρ
Π° ΠΡΠ»ΡΡΠΈ ΠΡΡΠΏΠΎΡ: ΠΎΡΠ·ΡΠ²Ρ ΠΎ ΡΠΏΠΎΠ½ΡΠΊΠΎΠΌ Π³ΠΎΡΠ½ΠΎΠΌ ΡΠ½Π΅Π³ΠΎΡ
ΠΎΠ΄Π΅Π‘Π½Π΅Π³ΠΎΡ
ΠΎΠ΄ Yamaha Venture Multi Purpose - ΡΠ΅Π½Π°, ΡΠ΅Ρ
Π½ΠΈΡΠ΅ΡΠΊΠΈΠ΅ Ρ
Π°ΡΠ°ΠΊΡΠ΅ΡΠΈΡΡΠΈΠΊΠΈ, ΠΎΠΏΠΈΡΠ°Π½ΠΈΠ΅, ΠΏΡΠΎΠ΄Π°ΠΆΠ°, ΠΎΡΠ·ΡΠ²Ρ, ΠΊΡΠΏΠΈΡΡ ΡΠ½Π΅Π³ΠΎΡ
ΠΎΠ΄ Π―ΠΌΠ°Ρ
Π° ΠΠ΅Π½ΡΡΡ ΠΡΠ»ΡΡΠΈ ΠΡΡΠΏΠΎΠ· Π² ΠΌΠ°Π³Π°Π·ΠΈΠ½Π΅ ΠΠΊΡΠΈΠ²Π½Π°Ρ Π’Π΅Ρ
Π½ΠΈΠΊΠ°. Yamaha Venture: Π½Π°ΡΠΊΠΎΠ»ΡΠΊ...
Π Π°ΡΡ
ΠΎΠ΄ Π’ΠΎΠΏΠ»ΠΈΠ²Π° Π½Π° Π―ΠΌΠ°Ρ
Π° ΠΠ΅Π½ΡΡΡΠ° 700 β’ Π’Π΅Ρ
Π½ΠΈΡΠ΅ΡΠΊΠΈΠ΅ Ρ
Π°ΡΠ°ΠΊΡΠ΅ΡΠΈΡΡΠΈΠΊΠΈΠΠ°Π±Π°ΡΠΈΡΠ½ΡΠ΅ ΠΏΠ°ΡΠ°ΠΌΠ΅ΡΡΡ - Π‘Π½Π΅Π³ΠΎΡ
ΠΎΠ΄ Yamaha RS Venture ΠΎΡΠ·ΡΠ²Ρ, Π‘Π½Π΅Π³ΠΎΡ
ΠΎΠ΄ Π―ΠΌΠ°Ρ
Π° ΠΠ΅Π½ΡΡΡΠ° 2017 Π³ΠΎΠ΄Π° Ρ ΡΠ»Π΅ΠΊΡΡΠΎΡΡΠΈΠ»ΠΈΡΠ΅Π»Π΅ΠΌ ΡΡΠ»Ρ, ΠΏΠΎΠΊΡΠΏΠΊΠ° ΡΠ½Π΅Π³ΠΎΡ
ΠΎΠ΄Π° Π―ΠΌΠ°Ρ
Π° Venture TF, Π²ΡΠ±ΠΎΡ ΡΠ½Π΅Π³ΠΎΡ
ΠΎΠ΄Π° Π΄Π»Ρ ΠΏΠΎΠ΅Π·Π΄ΠΎΠΊ ΠΏΠΎ Π»Π΅ΡΡ, ΡΡΡΠΈΡΡΠΈ...
Π’Π΅Ρ
Π½ΠΈΡΠ΅ΡΠΊΠΈΠ΅ Ρ
Π°ΡΠ°ΠΊΡΠ΅ΡΠΈΡΡΠΈΠΊΠΈ Π‘Π½Π΅Π³ΠΎΡ
ΠΎΠ΄Π° Π―ΠΌΠ°Ρ
Π° ΠΠ΅Π½ΡΡΡΠ° 700Π‘Π½Π΅Π³ΠΎΡ
ΠΎΠ΄ ΡΠΌΠ°Ρ
Π° Π²Π΅Π½ΡΡΡΠ° 700. Π‘ΡΠΈΠ»ΡΠ½ΡΠΉ ΡΠΏΠΎΠ½ΡΠΊΠΈΠΉ ΡΠ½Π΅Π³ΠΎΡ
ΠΎΠ΄ Π΄Π»Ρ Π°ΠΊΡΠΈΠ²Π½ΡΡ
Π»ΡΠ΄Π΅ΠΉ. Π―Π²Π»ΡΠ΅ΡΡΡ Π°ΠΊΡΡΠ°Π»ΡΠ½ΠΎΠΉ Π΄Π»Ρ ΠΏΡΠΎΡΠ΅ΡΡΠΈΠΎΠ½Π°Π»ΡΠ½ΡΡ
ΡΡΠ±Π°ΠΊΠΎΠ² ΠΈ ΠΎΡ
ΠΎΡΠ½ΠΈΠΊΠΎΠ². Π―ΠΏΠΎΠ½ΡΠΊΠΈΠΉ ΡΠ°Π·ΡΠ°Π±ΠΎΡΡΠΈΠΊ Π²Π½Π΅Π΄ΡΠΈΠ» Π² ΡΠ²ΠΎΡ ΠΌΠΎΠ΄Π΅Π»Ρ ΠΏΡΠΎΠ΄Π²ΠΈΠ½ΡΡΡΠ΅ ΡΠ΅Ρ
Π½ΠΎ...